№730 ГДЗ Рымкевич 10-11 класс (Физика)
Решение #1
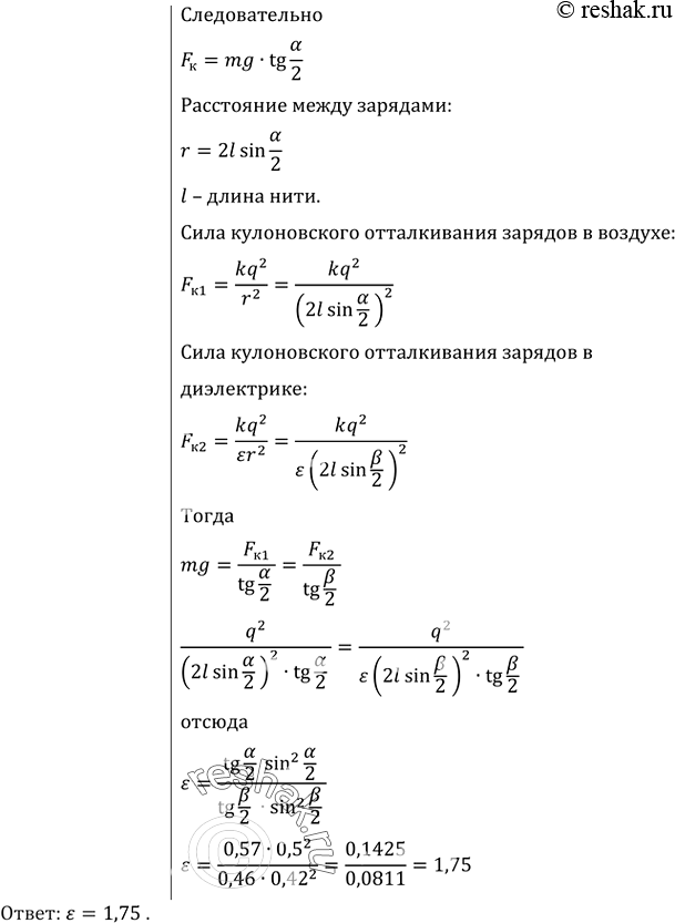
Решение #2
Решение #3

Рассмотрим вариант решения задания из учебника Рымкевич 10-11 класс, Дрофа:
Одинаковые шарики, подвешенные на закрепленных в одной точке нитях равной длины, зарядили одинаковыми одноименными зарядами. Шарики оттолкнулись, и угол между нитями стал равен а = 60°. После погружения шариков в жидкий диэлектрик угол между нитями уменьшился до (b = 50°. Найти диэлектрическую проницаемость среды е. Выталкивающей силой пренебречь.
Популярные решебники 10-11 класс Все решебники
*размещая тексты в комментариях ниже, вы автоматически соглашаетесь с пользовательским соглашением