№636 ГДЗ Рымкевич 10-11 класс (Физика)
Решение #1
Решение #2
Решение #3

Рассмотрим вариант решения задания из учебника Рымкевич 10-11 класс, Дрофа:
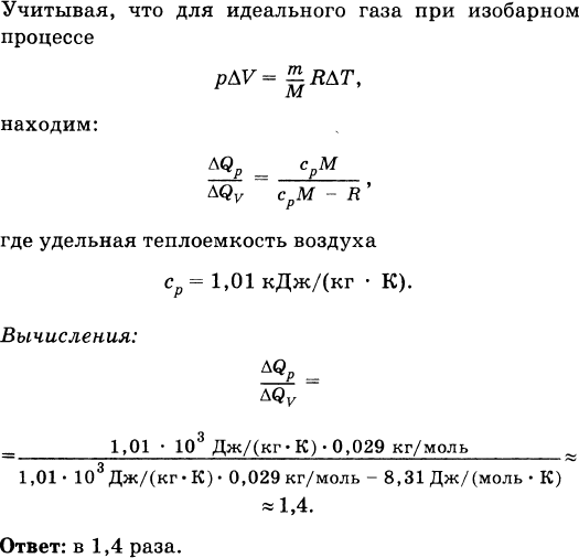
Найдя по таблицам значение удельной теплоемкости воздуха Cр и зная молярную массу М, вычислить, во сколько раз большее количество теплоты потребуется для изобарного нагревания, чем для изохорного. Масса воздуха и разность температур в обоих случаях одинаковы.
Популярные решебники 10-11 класс Все решебники
*размещая тексты в комментариях ниже, вы автоматически соглашаетесь с пользовательским соглашением