№628 ГДЗ Рымкевич 10-11 класс (Физика)
Решение #1
Решение #2
Решение #3

Рассмотрим вариант решения задания из учебника Рымкевич 10-11 класс, Дрофа:
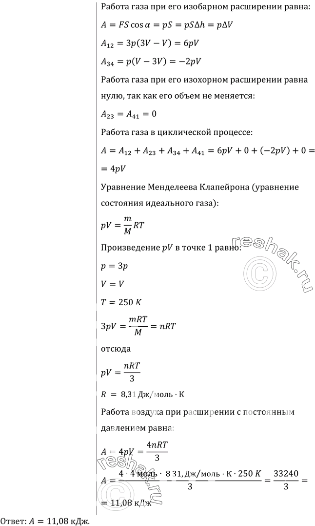
Идеальный газ в количестве 4 моль изобарически нагревают при давлении 3р так, что его объем увеличивается в 3 раза. Затем газ изохорически охлаждают до давления р, после чего изобарически сжимают до первоначального объема и изохорически нагревают до начальной температуры Т1 = 250 К. Изобразить циклический процесс в координатах p,V и определить работу газа в этом процессе.
Популярные решебники 10-11 класс Все решебники
*размещая тексты в комментариях ниже, вы автоматически соглашаетесь с пользовательским соглашением