№250 ГДЗ Рымкевич 10-11 класс (Физика)
Решение #1
Решение #2
Решение #3

Рассмотрим вариант решения задания из учебника Рымкевич 10-11 класс, Дрофа:
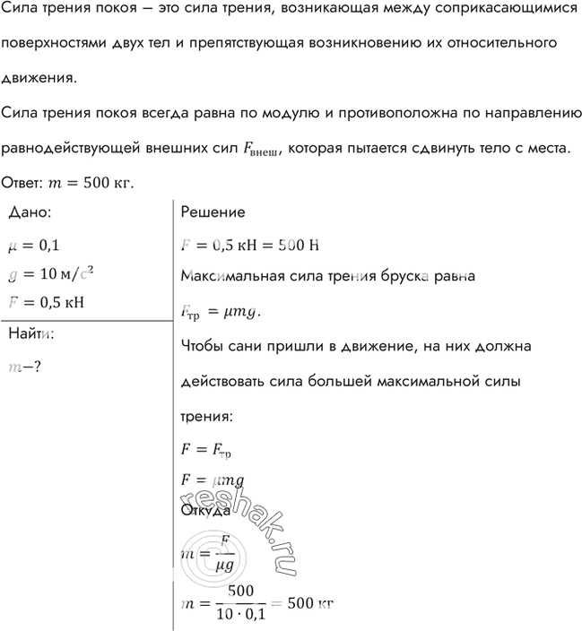
Упряжка собак при движении саней по снегу может действовать с максимальной силой 0,5 кН. Какой массы сани с грузом может перемещать упряжка, если коэффициент трения равен 0,1?
Популярные решебники 10-11 класс Все решебники
*размещая тексты в комментариях ниже, вы автоматически соглашаетесь с пользовательским соглашением