№220 ГДЗ Рымкевич 10-11 класс (Физика)
Решение #1
Решение #2
Решение #3

Рассмотрим вариант решения задания из учебника Рымкевич 10-11 класс, Дрофа:
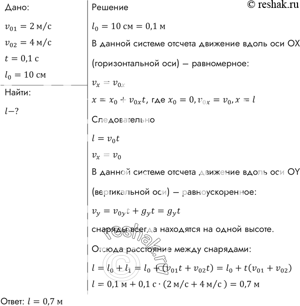
При выстреле из двустороннего пружинного пистолета (рис. 32) «снаряды» вылетели со скоростями 2 и 4 м/с. Каково расстояние между ними через 0,1 с? Длина трубки (первоначальное расстояние между «снарядами») 10 см.
Популярные решебники 10-11 класс Все решебники
*размещая тексты в комментариях ниже, вы автоматически соглашаетесь с пользовательским соглашением