№213 ГДЗ Рымкевич 10-11 класс (Физика)
Решение #1
Решение #2

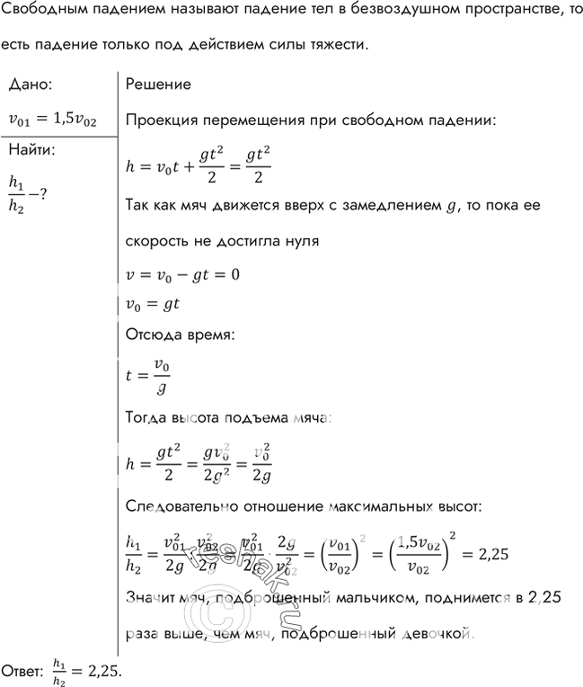
Рассмотрим вариант решения задания из учебника Рымкевич 10-11 класс, Дрофа:
При бросании мяча вертикально вверх мальчик сообщает ему скорость, в 1,5 раза большую, чем девочка. Во сколько раз выше поднимется мяч, брошенный мальчиком?
Популярные решебники 10-11 класс Все решебники
*размещая тексты в комментариях ниже, вы автоматически соглашаетесь с пользовательским соглашением