№147 ГДЗ Рымкевич 10-11 класс (Физика)
Решение #1
Решение #2
Решение #3

Рассмотрим вариант решения задания из учебника Рымкевич 10-11 класс, Дрофа:
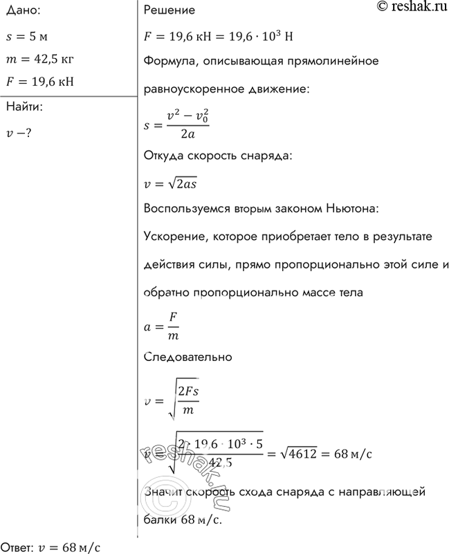
Боевая реактивная установка БМ-13 («катюша») имела длину направляющих балок 5 м, массу каждого снаряда 42,5 кг и силу реактивной тяги 19,6 кН. Найти скорость схода снаряда с направляющей балки.
Популярные решебники 10-11 класс Все решебники
*размещая тексты в комментариях ниже, вы автоматически соглашаетесь с пользовательским соглашением