№1089 ГДЗ Рымкевич 10-11 класс (Физика)
Решение #1
Решение #2

Рассмотрим вариант решения задания из учебника Рымкевич 10-11 класс, Дрофа:
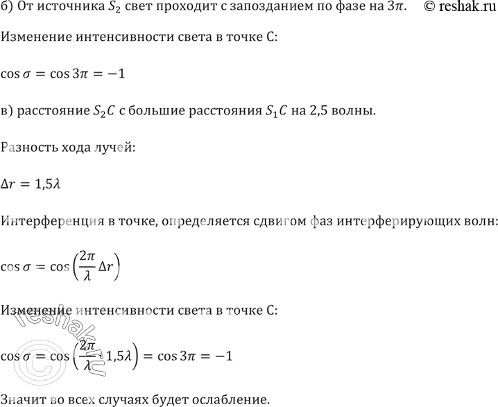
Экран АВ освещен когерентными монохроматическими источниками света и S2 (рис. 121). Усиление или ослабление будет на экране в точке С, если: а) от источника S2 свет приходит позже на 2,5 периода; б) от источника S2 приходит с запозданием по фазе на 3n; в) расстояние S2C больше расстояния S1C на 1,5 длины волны?
Популярные решебники 10-11 класс Все решебники
*размещая тексты в комментариях ниже, вы автоматически соглашаетесь с пользовательским соглашением