№1051 ГДЗ Рымкевич 10-11 класс (Физика)
Решение #1
Решение #2
Решение #3

Рассмотрим вариант решения задания из учебника Рымкевич 10-11 класс, Дрофа:
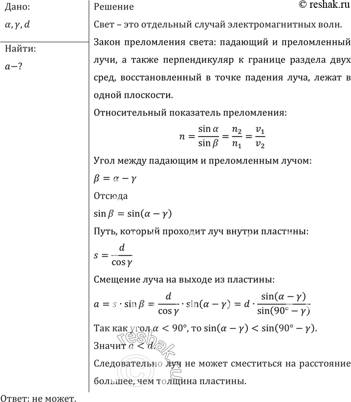
Найти смещение а луча света, проходящего через прозрачную пластину с параллельными гранями, в воздухе, если угол падения луча равен а, угол преломления у, а толщина пластины d. Может ли луч, пройдя через пластину с параллельными гранями, сместиться так, чтобы расстояние между ним и его первоначальным направлением было больше толщины пластины?
Популярные решебники 10-11 класс Все решебники
*размещая тексты в комментариях ниже, вы автоматически соглашаетесь с пользовательским соглашением