Упр.4.30 ГДЗ Мордкович 7 класс (Алгебра)
Решение #1
Решение #2

Рассмотрим вариант решения задания из учебника Мордкович, Александрова 7 класс, Мнемозина:
4.30. Катер за 2 ч по озеру и за 3 ч против течения реки проплывает такое же расстояние, что и за 3 ч 24 мин по течению реки. Найдите собственную скорость катера, если скорость течения реки равна 3 км/ч.
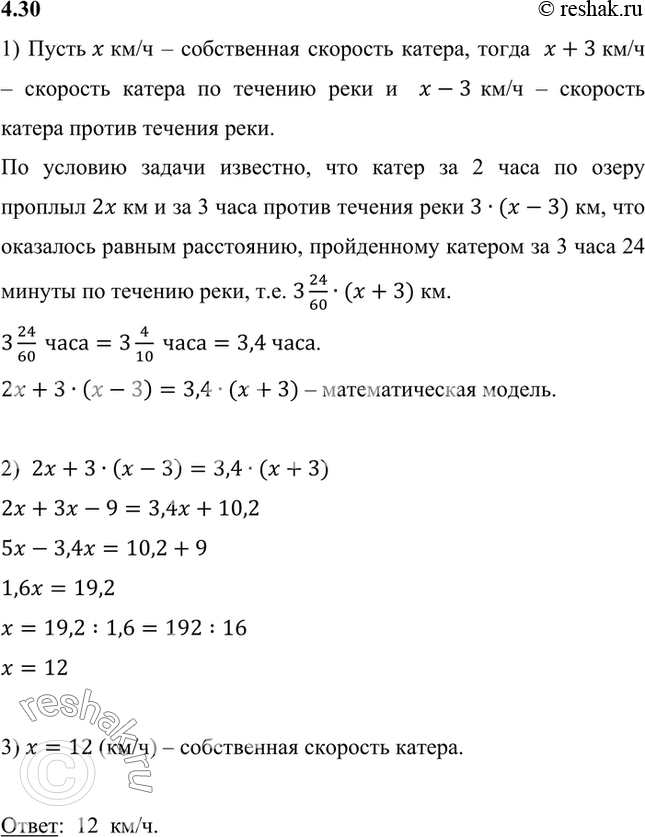
1) Пусть x км/ч – собственная скорость катера, тогда x+3 км/ч – скорость катера по течению реки и x-3 км/ч – скорость катера против течения реки.
По условию задачи известно, что катер за 2 часа по озеру проплыл 2x км и за 3 часа против течения реки 3•(x-3) км, что оказалось равным расстоянию, пройденному катером за 3 часа 24 минуты по течению реки, т.е. 3 24/60•(x+3) км.
3 24/60 часа=3 4/10 часа=3,4 часа.
2x+3•(x-3)=3,4•(x+3) – математическая модель.
2) 2x+3•(x-3)=3,4•(x+3)
2x+3x-9=3,4x+10,2
5x-3,4x=10,2+9
1,6x=19,2
x=19,2:1,6=192:16
x=12
3) x=12 (км/ч) – собственная скорость катера.
Ответ: 12 км/ч.
Похожие решебники
Популярные решебники 7 класс Все решебники
*К сожалению, временные проблемы с публикацией комментариев с мобильных устройств.