Упр.33.49 ГДЗ Мордкович 7 класс (Алгебра)
Решение #1
Решение #2

Рассмотрим вариант решения задания из учебника Мордкович, Александрова 7 класс, Мнемозина:
В прямоугольном параллелепипеде длина на 3 см больше ширины и на 3 см меньше высоты. Найдите измерения прямоугольного параллелепипеда, если площадь его поверхности равна 198 см2.
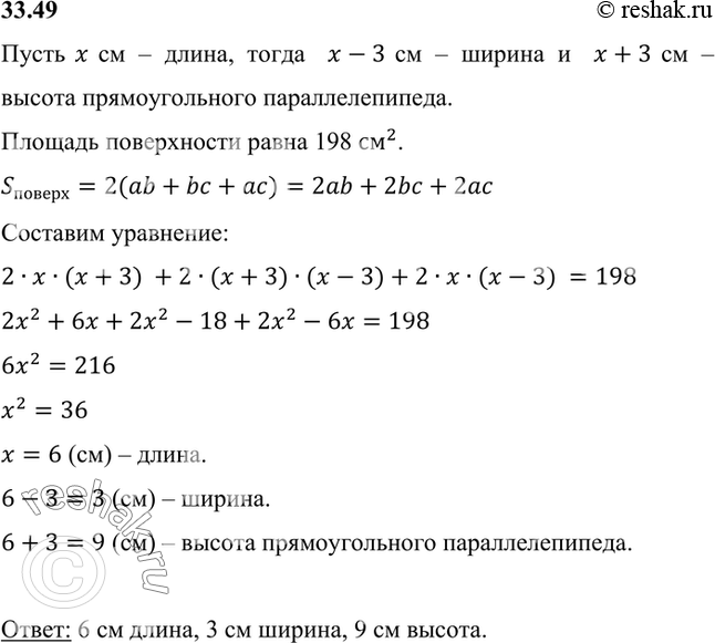
Пусть x см – длина, тогда x-3 см – ширина и x+3 см – высота прямоугольного параллелепипеда.
Площадь поверхности равна 198 см^2.
S_поверх=2(ab+bc+ac)=2ab+2bc+2ac
Составим уравнение:
2•x•(x+3) +2•(x+3)•(x-3)+2•x•(x-3) =198
2x^2+6x+2x^2-18+2x^2-6x=198
6x^2=216
x^2=36
x=6 (см) – длина.
6-3=3 (см) – ширина.
6+3=9 (см) – высота прямоугольного параллелепипеда.
Ответ: 6 см длина, 3 см ширина, 9 см высота.
Похожие решебники
Популярные решебники 7 класс Все решебники
*размещая тексты в комментариях ниже, вы автоматически соглашаетесь с пользовательским соглашением