Упр.33.48 ГДЗ Мордкович 7 класс (Алгебра)
Решение #1
Решение #2

Рассмотрим вариант решения задания из учебника Мордкович, Александрова 7 класс, Мнемозина:
В прямоугольном параллелепипеде длина на 5 см больше ширины и на 5 см меньше высоты. Найдите измерения прямоугольного параллелепипеда, если площадь его поверхности равна 244 см2.
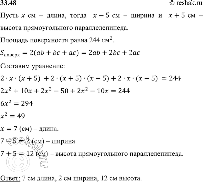
Пусть x см – длина, тогда x-5 см – ширина и x+5 см – высота прямоугольного параллелепипеда.
Площадь поверхности равна 244 см^2.
S_поверх=2(ab+bc+ac)=2ab+2bc+2ac
Составим уравнение:
2•x•(x+5) +2•(x+5)•(x-5)+2•x•(x-5) =244
2x^2+10x+2x^2-50+2x^2-10x=244
6x^2=294
x^2=49
x=7 (см) – длина.
7-5=2 (см) – ширина.
7+5=12 (см) – высота прямоугольного параллелепипеда.
Ответ: 7 см длина, 2 см ширина, 12 см высота.
Похожие решебники
Популярные решебники 7 класс Все решебники
*размещая тексты в комментариях ниже, вы автоматически соглашаетесь с пользовательским соглашением