Упр.32.27 ГДЗ Мордкович 7 класс (Алгебра)
Решение #1
Решение #2

Рассмотрим вариант решения задания из учебника Мордкович, Александрова 7 класс, Мнемозина:
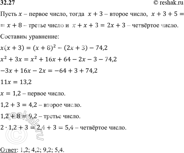
Из четырёх чисел второе больше первого на 3, третье больше второго на 5, а четвёртое является суммой первого и второго. Найдите эти числа, если известно, что произведение первого и второго на 74,2 меньше разности между квадратом третьего числа и четвёртым числом.
Пусть x – первое число, тогда x+3 – второе число, x+3+5==x+8 – третье число и x+x+3=2x+3 – четвёртое число.
Составим уравнение:
x(x+3)=(x+8)^2-(2x+3)-74,2
x^2+3x=x^2+16x+64-2x-3-74,2
-3x+16x-2x=-64+3+74,2
11x=13,2
x=1,2 – первое число.
1,2+3=4,2 – второе число.
1,2+8=9,2 – третье число.
2•1,2+3=2,4+3=5,4 – четвёртое число.
Ответ: 1,2; 4,2; 9,2; 5,4.
Похожие решебники
Популярные решебники 7 класс Все решебники
*размещая тексты в комментариях ниже, вы автоматически соглашаетесь с пользовательским соглашением