Упр.32.25 ГДЗ Мордкович 7 класс (Алгебра)
Решение #1
Решение #2

Рассмотрим вариант решения задания из учебника Мордкович, Александрова 7 класс, Мнемозина:
Даны три числа, из которых каждое следующее на 3 больше предыдущего. Найдите эти числа, если известно, что произведение меньшего и большего на 54 меньше произведения большего и среднего.
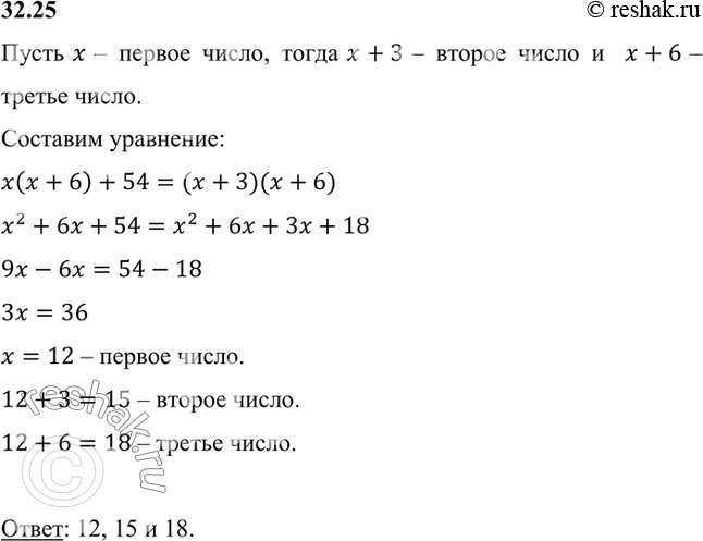
Пусть x – первое число, тогда x+3 – второе число и x+6 – третье число.
Составим уравнение:
x(x+6)+54=(x+3)(x+6)
x^2+6x+54=x^2+6x+3x+18
9x-6x=54-18
3x=36
x=12 – первое число.
12+3=15 – второе число.
12+6=18 – третье число.
Ответ: 12, 15 и 18.
Похожие решебники
Популярные решебники 7 класс Все решебники
*размещая тексты в комментариях ниже, вы автоматически соглашаетесь с пользовательским соглашением