Упр.31.33 ГДЗ Мордкович 7 класс (Алгебра)
Решение #1
Решение #2

Рассмотрим вариант решения задания из учебника Мордкович, Александрова 7 класс, Мнемозина:
Из двух пунктов А и В, расстояние между которыми равно 1 км, одновременно в одном направлении отправились пешеход и велосипедист. Через 45 мин расстояние между ними стало равным 7 км. Найдите, какое расстояние между ними будет через 1,5 часа, если известно, что расстояние между ними всё время увеличивалось.
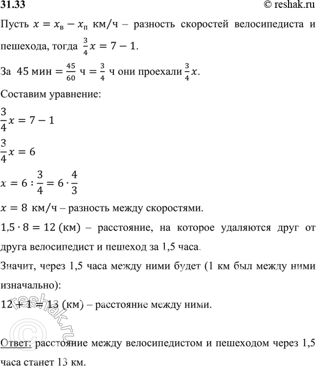
Пусть x=x_в-x_п км/ч – разность скоростей велосипедиста и пешехода, тогда 3/4 x=7-1.
За 45 мин=45/60 ч=3/4 ч они проехали 3/4 x.
Составим уравнение:
3/4 x=7-1
3/4 x=6
x=6:3/4=6•4/3
x=8 км/ч – разность между скоростями.
1,5•8=12 (км) – расстояние, на которое удаляются друг от друга велосипедист и пешеход за 1,5 часа.
Значит, через 1,5 часа между ними будет (1 км был между ними изначально):
12+1=13 (км) – расстояние между ними.
Ответ: расстояние между велосипедистом и пешеходом через 1,5 часа станет 13 км.
Похожие решебники
Популярные решебники 7 класс Все решебники
*размещая тексты в комментариях ниже, вы автоматически соглашаетесь с пользовательским соглашением