Упр.3.44 ГДЗ Мордкович 7 класс (Алгебра)
Решение #1
Решение #2

Рассмотрим вариант решения задания из учебника Мордкович, Александрова 7 класс, Мнемозина:
3.44. Производительность труда мастера на 12 деталей в час больше, чем производительность труда ученика. Мастер работал 2 ч, а ученик 5 ч. Сколько деталей в час изготавливал мастер, если:
а) мастер и ученик изготовили деталей поровну;
б) мастер и ученик изготовили вместе 80 деталей;
в) мастер изготовил на 9 деталей больше, чем ученик;
г) мастер изготовил деталей в 2 раза больше, чем ученик?
Пусть x деталей – производительность ученика, тогда x+12 деталей – производительность мастера.
По условию задачи известно, что мастер работал 2 часа, а ученик 5 часов.
а) Мастер и ученик изготовили деталей поровну.
2•(x+12)=5x – математическая модель.
2x+24=5x
3x=24
x=24:3
x=8 (деталей) – производительность ученика.
8+12=20 (деталей) – производительность мастера в час.
Ответ: 20 деталей в час.
б) Мастер и ученик изготовили вместе 80 деталей.
2•(x+12)+5x=80 – математическая модель.
2x+24+5x=80
7x=56
x=56:7
x=8 (деталей) – производительность ученика.
8+12=20 (деталей) – производительность мастера в час.
Ответ: 20 деталей в час.
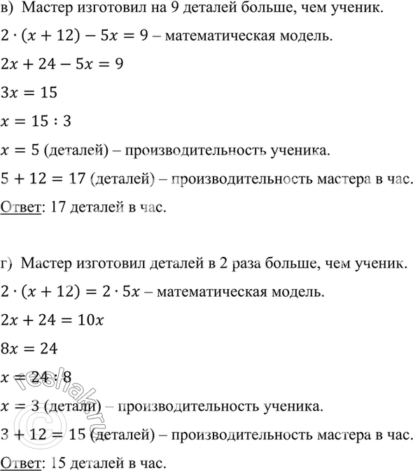
в) Мастер изготовил на 9 деталей больше, чем ученик.
2•(x+12)-5x=9 – математическая модель.
2x+24-5x=9
3x=15
x=15:3
x=5 (деталей) – производительность ученика.
5+12=17 (деталей) – производительность мастера в час.
Ответ: 17 деталей в час.
г) Мастер изготовил деталей в 2 раза больше, чем ученик.
2•(x+12)=2•5x – математическая модель.
2x+24=10x
8x=24
x=24:8
x=3 (детали) – производительность ученика.
3+12=15 (деталей) – производительность мастера в час.
Ответ: 15 деталей в час.
Похожие решебники
Популярные решебники 7 класс Все решебники
*размещая тексты в комментариях ниже, вы автоматически соглашаетесь с пользовательским соглашением