🔥ГДЗ под запретом?

Страницы 146-148 ГДЗ Рабочая тетрадь Габриелян 8 класс (Химия)

Изображение 5. По направлению протекания реакции делят на:Протекают в направлении —> Протекают в _ взаимноЧасть II1. Запишите уравнения химических реакций:1) между...
Дополнительное изображение
Дополнительное изображение

Рассмотрим вариант решения задания из учебника Габриелян 8 класс, Дрофа:
5. По направлению протекания реакции делят на:
Протекают в направлении — >
Протекают в _ взаимно
Часть II
1. Запишите уравнения химических реакций:
1) между алюминием и хлором с образованием хлорида алюминия
2) между углеродом и алюминием с образованием карбида алюминия
3) между оксидом азота (II) и кислородом с образованием оксида азота (IV)
4) между оксидом азота (V) и водой с образованием азотной кислоты
Все указанные реакции являются реакциями _.
1. 2Al + 3Cl2 > 2AlCl3
2. 4Al + 3C > Al4C3
3. 2NO + O2 > 2NO2
4. N2O + H2O > 2HNO3
Все указанные реакции являются реакциями СОЕДИНЕНИЯ.
2. Напишите уравнения химических реакций между хлором:
1) и натрием _
2) и кальцием _
3) и железом с образованием хлорида железа (III) _
1. 2Na + Cl2 > 2NaCl
2. Ca + Cl2 > CaCl2
3. 2Fe + 3Cl2 > 2FeCl3
3. Дайте характеристику реакции
SO2 + О2 SO3 + Q
1) по числу и составу исходных веществ и продуктов реакции
2) по тепловому эффекту
3) по направлению протекания
4) по участию катализатора
1) по числу и составу исходных веществ и продуктов реакции: реакция соединения
2) по тепловому эффекту: экзотермическая
3) по направлению протекания: обратимая
4) по участию катализатора: каталитическая
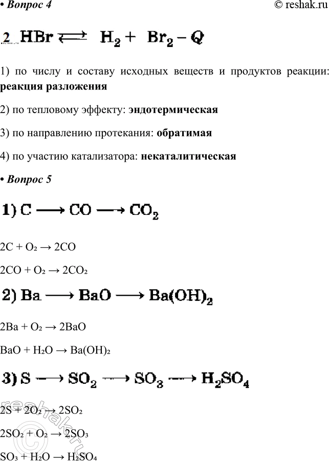
4. Дайте характеристику реакции
1) по числу и составу исходных веществ и продуктов реакции
2) по тепловому эффекту
3) по направлению протекания
4) по участию катализатора
1) по числу и составу исходных веществ и продуктов реакции: реакция разложения
2) по тепловому эффекту: эндотермическая
3) по направлению протекания: обратимая
4) по участию катализатора: некаталитическая
5. Запишите уравнения реакций соединения, протекающих согласно схемам
2C + O2 > 2CO
2CO + O2 > 2CO2
2Ba + O2 > 2BaO
BaO + H2O > Ba(OH)2
2S + 2O2 > 2SO2
2SO2 + O2 > 2SO3
SO3 + H2O > H2SO4
6. Расставьте коэффициенты в уравнениях реакций, схемы которых
7. Верны ли следующие суждения?
А. Большинство реакций соединения являются экзотермическими.
Б. При повышении температуры скорость химической реакции увеличивается.
1) оба суждения верны 3) верно только Б
2) верно только А 4) оба суждения неверны
А. Большинство реакций соединения являются экзотермическими. Верно.
Б. При повышении температуры скорость химической реакции увеличивается. Верно.
Оба суждения верны.
8. Рассчитайте объём водорода и массу серы, которые необходимы для образования 85 г сероводорода.
Дано:
m(H2S)=85 г
M(H2S)= 34 г/моль
Vm= 22,4 л/моль
M(S)= 32 г/моль
H2+S > H2S^
n(H2S)=m/M=85/34= 2,5 (моль)
По уравнению реакции:
H2 S H2S
x моль y моль 2,5 моль
1 молекула 1 молекула 1 молекула
x= y =n(H2)= n(S)= 2,5·1/1=2,5 (моль)
V(H2)=n· Vm=2,5 ·22,4= 56 (л)
m(S)= n· M=2,5· 32= 80 (г)
Ответ. 56 л, 80 г.
*Цитирирование задания со ссылкой на учебник производится исключительно в учебных целях для лучшего понимания разбора решения задания.
*К сожалению, временные проблемы с публикацией комментариев с мобильных устройств.