Упр.5 Задание 4 Проверь себя ГДЗ Мерзляк 9 класс (Алгебра)
Решение #1 (Учебник 2024)
Решение #2 (Учебник 2024)
Решение #3 (Учебник 2021)
Решение #4 (Учебник 2021)

Рассмотрим вариант решения задания из учебника Мерзляк, Полонская, Якир 9 класс, Просвещение:
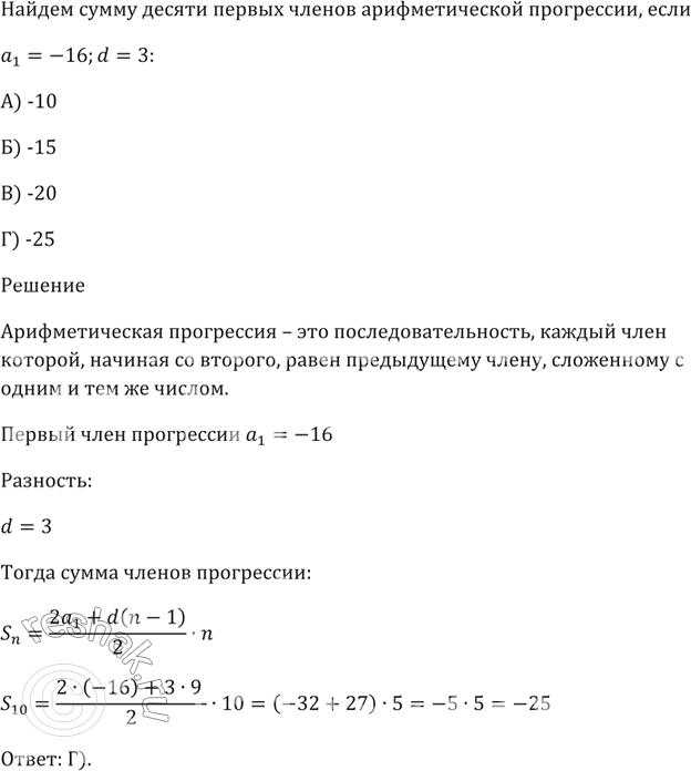
Вычислите сумму десяти первых членов арифметической прогрессии, первый член которой а1 = -16, а разность d = 3.
А) -10 Б) -15 В) -20 Г) -25
Французский язык изучают 12 учащихся класса. Сколько процентов учащихся класса изучают французский язык, если всего в классе 30 учащихся?
А) 24 %
Б) 30 %
В) 40 %
Г) 48 %
Похожие решебники
Популярные решебники 9 класс Все решебники
*размещая тексты в комментариях ниже, вы автоматически соглашаетесь с пользовательским соглашением