Упр.3 Задание 4 Проверь себя ГДЗ Мерзляк 9 класс (Алгебра)
Решение #1 (Учебник 2024)
Решение #2 (Учебник 2024)
Решение #3 (Учебник 2021)
Решение #4 (Учебник 2021)

Рассмотрим вариант решения задания из учебника Мерзляк, Полонская, Якир 9 класс, Просвещение:
Чему равен шестой член арифметической прогрессии, первый член которой равен 12, а разность равна 0,4?
А) 14,4 Б) 14 В) 13,6 Г) 13
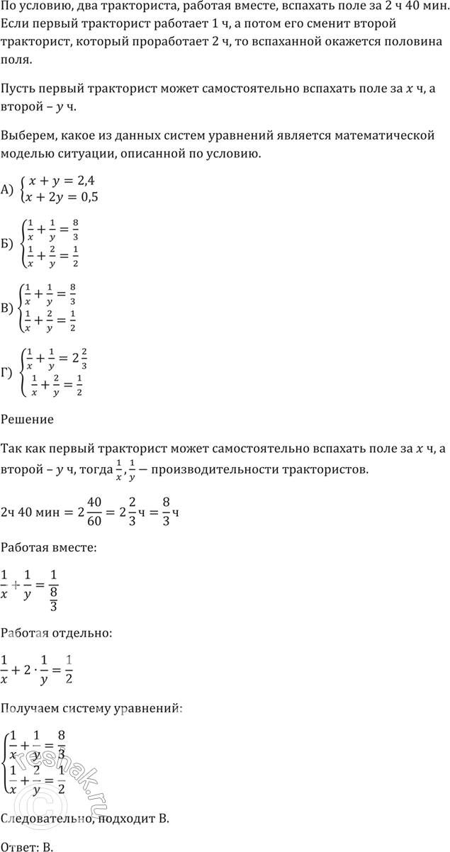
Два тракториста, работая вместе, могут вспахать поле за 2 ч 40 мин.
Если первый тракторист проработает 1 ч, а потом его сменит второй тракторист, который проработает 2 ч, то вспаханной окажется половина поля.
Пусть первый тракторист может самостоятельно вспахать поле за х ч, а второй — за у ч.
Какая из данных систем уравнений является математической моделью ситуации, описанной в условии?
А) система
х + у = 2,4,
х + 2у = 0,5
Б) система
1/x + 1/y = 8/3,
1/x + 2/y = 1/2
В) система
1/x + 1/y = 3/8,
1/x + 2/y = 1/2
Г) система
1/x + 1/y = 2 2/3,
1/x + 2/y = 1/2
Похожие решебники
Популярные решебники 9 класс Все решебники
*размещая тексты в комментариях ниже, вы автоматически соглашаетесь с пользовательским соглашением