Упр.17 Задание 4 Проверь себя ГДЗ Мерзляк 9 класс (Алгебра)
Решение #1 (Учебник 2024)
Решение #2 (Учебник 2024)
Решение #3 (Учебник 2021)
Решение #4 (Учебник 2021)

Рассмотрим вариант решения задания из учебника Мерзляк, Полонская, Якир 9 класс, Просвещение:
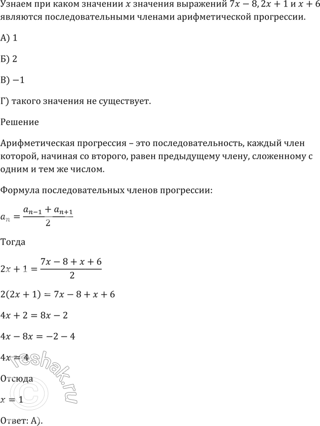
При каком значении х значения выражений 7х - 8, 2х + 1 и х + 6 являются последовательными членами арифметической прогрессии?
А) 1
Б) 2
В) -1
Г) такого значения не существует
Укажите медиану выборки 2, 5, 6, 8, 9, 11.
А) 6
Б) 7
В) 8
Г) 9
Похожие решебники
Популярные решебники 9 класс Все решебники
*размещая тексты в комментариях ниже, вы автоматически соглашаетесь с пользовательским соглашением