Упр.2 Задание 2 Проверь себя ГДЗ Мерзляк 9 класс (Алгебра)
Решение #1 (Учебник 2024)
Решение #2 (Учебник 2021)
Решение #3 (Учебник 2021)

Рассмотрим вариант решения задания из учебника Мерзляк, Полонская, Якир 9 класс, Просвещение:
Найдите корни уравнения (x^2-4x)^2-2(x^2-4x)-15=0.
А) -1; 1; 3; 5; Б) -1; 5; В) 1; 3; Г) 1; 3; 5.
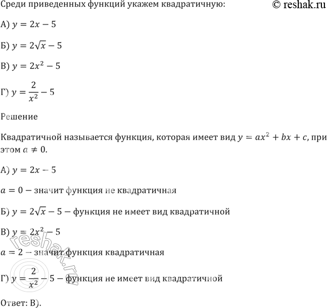
Среди приведённых функций укажите квадратичную.
А) у = 2х - 5
В) у = 2корень(x) - 5
В) y = 2х^2 - 5
Г) у = 2/x^2 - 5
Похожие решебники
Популярные решебники 9 класс Все решебники
*К сожалению, временные проблемы с публикацией комментариев с мобильных устройств.