Упр.10 Задание 2 Проверь себя ГДЗ Мерзляк 9 класс (Алгебра)
Решение #1 (Учебник 2026)
Решение #2 (Учебник 2026)
Решение #3 (Учебник 2021)
Решение #4 (Учебник 2026)

Рассмотрим вариант решения задания из учебника Мерзляк, Полонская, Якир 9 класс, Просвещение:
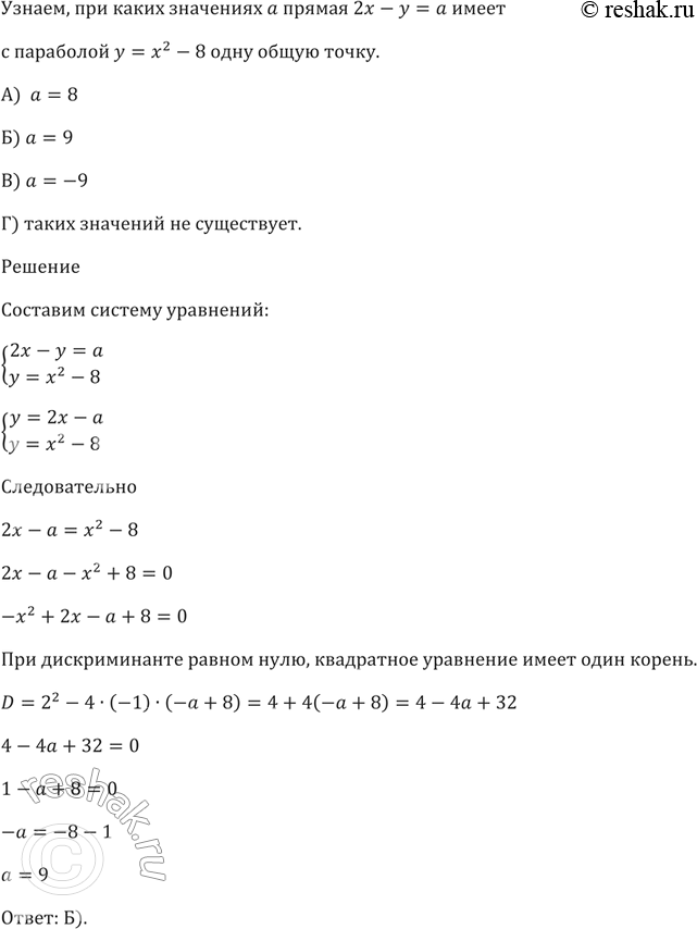
Известно, что m - n = 8. Найдите множество значений выражения mn.
А) [-16; +бесконечность)
Б) [8; +бесконечность)
В) (-бесконечность; +бесконечность)
Г) определить невозможно
Найдите абсциссу вершины параболы у = 2х^2 - 12х + 3.
А) 6
Б) -6
В) 3
Г) -3
Похожие решебники
Популярные решебники 9 класс Все решебники
*К сожалению, временные проблемы с публикацией комментариев с мобильных устройств.