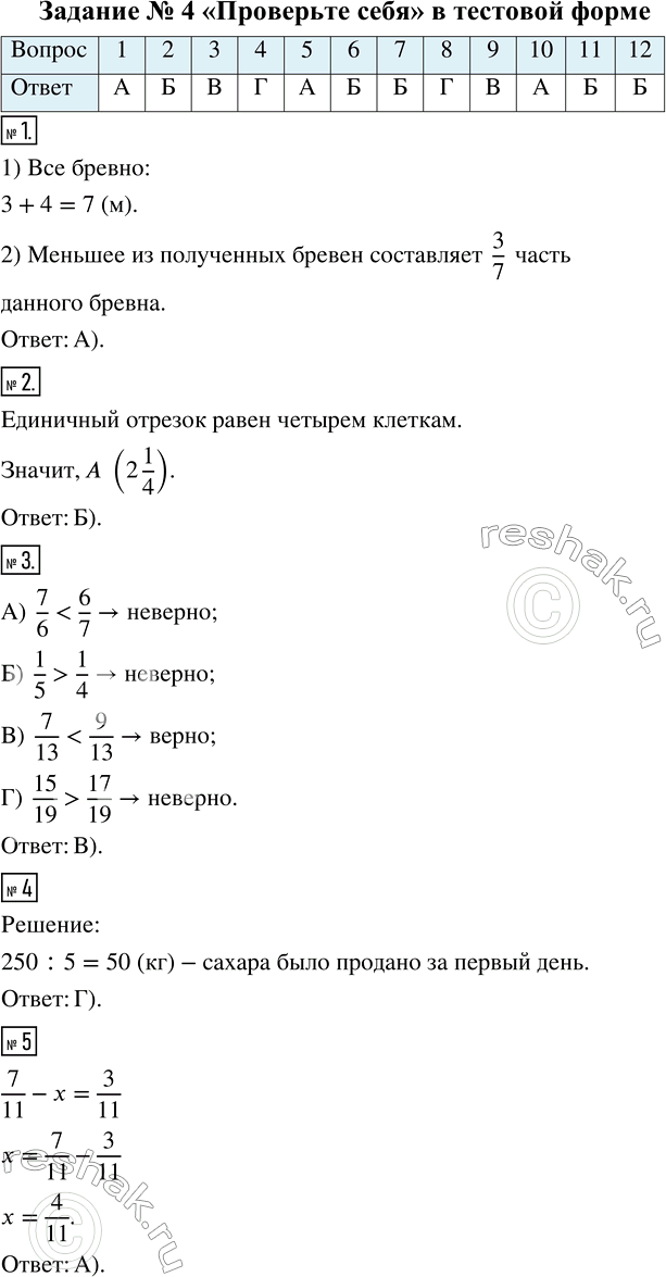
Проверь себя 4 ГДЗ Мерзляк Полонский 5 класс (Математика)
Решение #1 (Учебник 2024)
Решение #2 (Учебник 2019)

Рассмотрим вариант решения задания из учебника Мерзляк, Полонский, Якир 5 класс, Просвещение:
1. Бревно распилили на две части длиной 3 м и 4 м. Какую часть данного бревна составляет меньшее из полученных брёвен?
2. На рисунке 220 изображена часть координатного луча. Какую координату имеет точка А1
3. Укажите верное неравенство.
4. В магазин завезли 250 кг сахара. За первый день было продано
- завезённого сахара. Сколько килограммов сахара было про-5
дано за первый день?
А) 100 кг Б) 200 кг В) 20 кг
5. Чему равен корень уравнения?
6. Преобразуйте в смешанную дробь число
7. Представьте в виде неправильной дроби число 4
8. Чему равна разность?
9. Чему равно наименьшее натуральное значение ту при котором верно неравенство?
А) 4 Б) 5 В) 6 Г) 7
10. Какое число должно стоять в конце цепочки вычислений?
11. При каком наибольшем натуральном значении т дробь ^ ^ ^ будет неправильной?
А) 3 Б) 4 В) 5 Г) 6
12. Укажите все натуральные значения а, при которых каждая из дробей будет правильной.
А) 4; 5; 6; 7 Б) 5; 6
В) 5; 6; 7
Г) таких значений не существует
1. Бревно распилили на две части длиной 3 м и 4 м. Какую часть данного бревна составляет меньшее из полученных брёвен?
А) 3/7 Б) 3/4 В) 1/3 Г) 1/7
2. На рисунке изображена часть координатного луча. Какую координату имеет точка A?
А) 3 Б) 2 1/4 В) 2 3/4 Г) 3 1/3
3. Укажите верное неравенство.
А) 7/6 < 6/7 Б) 1/5 > 1/4 В) 7/13 < 9/13 Г) 15/19 > 17/19
4. В магазин завезли 250 кг сахара. За первый день было продано 3/5 завезённого сахара. Сколько килограммов сахара было продано за первый день?
А) 180 кг Б) 120 кг В) 200 кг Г) 150 кг
5. В школе учатся 280 мальчиков, что составляет 4/7 всех учащихся. Сколько всего учащихся в этой школе?
А) 490 Б) 420 В) 240 Г) 150 кг
6. Преобразуйте в смешанное число дробь 49/11.
А) 5 6/11 Б) 4 5/11 В) 4 4/11 Г) 5 4/11
7. Представьте в виде неправильной дроби число 4 5/12.
А) 64/12 Б) 53/12 В) 9/12 Г) 21/12
8. Чему равна разность 9 - 5 2/7?
А) 4 5/7 Б) 3 2/7 В) 4 2/7 Г) 3 5/7
9. Чему равно наименьшее натуральное значение m, при котором верно неравенство m > 35/6?
А) 4 Б) 5 В) 6 Г) 7
10. Какое число должно стоять в конце цепочки вычислений?
А) 6 Б) 7 В) 6 6/11 Г) 5 10/11
11. При каком наибольшем натуральном значении m дробь 30/(5m+10) будет неправильной?
А) 3 Б) 4 В) 5 Г) б
12. Укажите все натуральные значения а, при которых каждая из дробей a/7 и 4/a будет правильной.
А) 4; 5; 6; 7 В) 5; 6; 7
Б) 5; 6 Г) таких значений не существует
Похожие решебники
Популярные решебники 5 класс Все решебники
*размещая тексты в комментариях ниже, вы автоматически соглашаетесь с пользовательским соглашением