Проверь себя 1 ГДЗ Мерзляк Полонский 5 класс (Математика)
Решение #1 (Учебник 2019)

Рассмотрим вариант решения задания из учебника Мерзляк, Полонский, Якир 5 класс, Просвещение:
1. Какое число в натуральном ряду является предыдущим числу 5 100?
А) 5 009 Б) 5 939 В) 5 099 Г) 5 199
2. Сколько чисел стоит в натуральном ряду между числами 31 и 82?
А) 48 Б) 49 В) 50 Г) 51
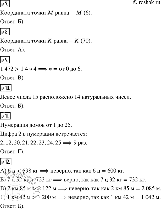
3. Какая цифра записана в разряде десятков класса тысяч числа 243 786?
А) 2 Б) 4 В) 3 Г) 8
4.Как записывают цифрами число два миллиона двадцать тысяч двести?
А) 2 020 200 В) 2 002 200
Б) 2 200 200 Г) 2 200 020
5. Чему равна длина отрезка AD, изображённого на рисунке, если АС = 18 см, BD = 20 см, ВС = 6 см?
А) 38 см В) 28 см
Б) 32 см Г) 26 см
6. Какая из отмеченных точек не принадлежит лучу BD, изображённому на рисунке?
А) В В) М
Б) Е Г) К
7. Чему равна координата точки M, изображённой на рисунке?
А) 5 В) 7
Б) 6 Г) 8
8. Чему равна координата точки K, изображённой на рисунке?
А) 70 В) 80
Б) 75 Г) 85
9. Какую из данных цифр можно подставить вместо звёздочки в запись 1 472 > 1 4*4, чтобы образовалось верное неравенство?
А) 8 Б) 7 В) 6 Г) 9
10. Сколько натуральных чисел расположено на координатном луче левее числа 15?
А) 13 Б) 14 В) 15 Г) бесконечно много
11. Дома на улице пронумерованы подряд числами от 1 до 25. Сколько раз цифра 2 встречается в нумерации?
А) 5 Б) 7 В) 8 Г) 9
12. Укажите верное неравенство:
А) 6 ц < 598 кг В) 2 км 85 м > 2 122 м
Б) 7 ц 32 кг > 723 кг Г) 1 км 42 м > 1 200 м
Похожие решебники
Популярные решебники 5 класс Все решебники
*размещая тексты в комментариях ниже, вы автоматически соглашаетесь с пользовательским соглашением