🔥ГДЗ под запретом?

Проверьте себя Пункт 8 ГДЗ Виленкин Жохов 5 класс Часть 1, Просвещение (Математика)

Решение #1 (Учебник 2023)

Изображение Проверьте себя Пункт 8 ГДЗ Виленкин Жохов 5 класс Часть 1, Просвещение
Дополнительное изображение

Решение #2 (Учебник 2020)

Изображение Проверьте себя Пункт 8 ГДЗ Виленкин Жохов 5 класс Часть 1, Просвещение
Дополнительное изображение

Рассмотрим вариант решения задания из учебника Виленкин, Жохов, Александрова 5 класс, Просвещение:
Проверочная работа № 1
1. Какое число на 1 больше числа 1199?
2. Найдите сумму 527 и 195.
3. Вычислите:
а) 219 + (194 + 81);
б) (134 + 285) + 115;
в) (274 + 399) + 26.
4. Решите задачи по схеме на рисунке 2.6.
5. Всегда ли сумма двух чисел больше каждого слагаемого?
6. Если каждое из двух слагаемых увеличили на 10, на сколько увеличилась сумма?
7. Одну сторону прямоугольника увеличили на 15 см, а другую уменьшили на 15 см. Изменился ли периметр прямоугольника?
Проверочная работа № 2
Результаты контрольной работы по математике, проведённой в 5 «А», представлены на столбчатой диаграмме (рис. 2.7).
Выясните:
1. Сколько человек написало контрольную работу:
а) на 5; б) на 4; в) на 3; г) на 2?
2. Сколько человек писало контрольную работу?
3. На сколько меньше человек написало контрольную работу на 3, чем на 4 и 5?
4. На сколько больше человек справились с контрольной работой (получили 3, 4 и 5), чем не справились (получили 2)?
5. Сколько человек в классе можно отправить на школьный тур олимпиады по математике, если требуется оценка не ниже 4 за контрольную работу по математике?
6. Составьте таблицу по диаграмме.

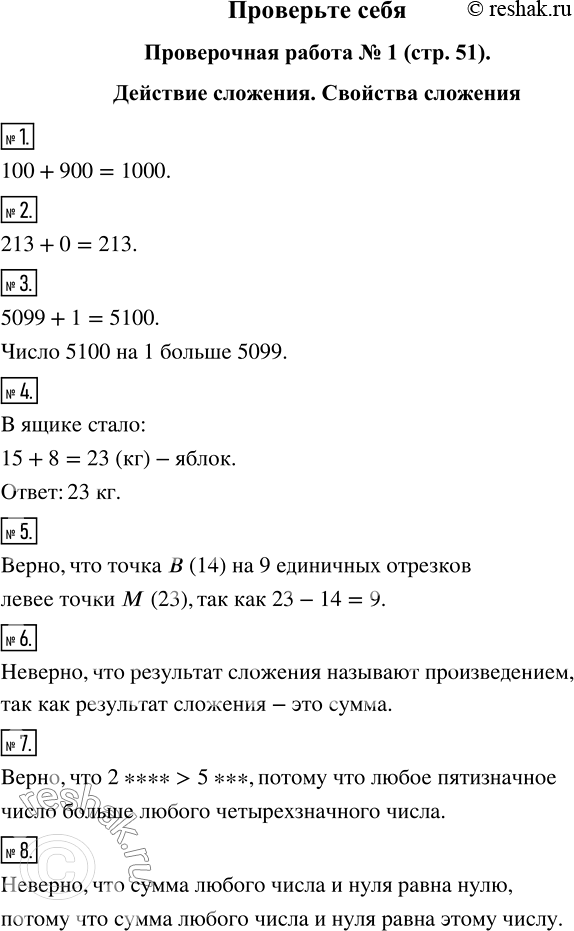
Проверочная работа № 1. Действие сложения. Свойства сложения
1. Найдите сумму ста и девятисот.
2. Сложите двести тринадцать и нуль.
3. Какое число на единицу больше пяти тысяч девяноста девяти?
4. В ящик положили пятнадцать килограммов яблок, а затем добавили ещё восемь килограммов. Сколько киллограммов яблок стало в ящике?
Верно ли высказывание (ответьте да или нет)?
5. Точка "бэ" с координатой четырнадцать на девять единичных отрезков левее точки "эм" с координатой двадцать три.
6. Результат сложения называют произведением.
7. 2**** > 5****. (Каждая звёздочка заменяет одну цифру.)
8. Сумма любого числа и нуля равна нулю.
Проверочная работа № 2. Действие сложения. Свойства сложения
1. Найдите сумму одной тысячи восьмисот и двухсот.
2. Какое число на шестьдесят больше семисот сорока?
3. В первом ящике восемнадцать килограммов яблок, и это на шесть килограммов меньше, чем во втором. Сколько килограммов яблок во втором ящике?
4. Какое число разложено по разрядам: 40 000 + 800 + 10?
5. Одна сторона прямоугольника равна пяти сантиметрам, а другая - одному дециметру. Найдите периметр этого прямоугольника.
Верно ли высказывание (ответьте да или нет)?
6. Сочетательное свойство сложения формируется так: "Сумма чисел не изменяется при перестановке слагаемых".
7. Точка "ка" с координатой двадцать семь на восемь единичных отрезков правее точки "эн" с координатой тридцать шесть.
8. Чтобы сумму двух чисел увеличить на одну тысячу, можно одно слагаемое увеличить на триста, а другое - на семьсот.

*Цитирирование задания со ссылкой на учебник производится исключительно в учебных целях для лучшего понимания разбора решения задания.
*К сожалению, временные проблемы с публикацией комментариев с мобильных устройств.