🔥ГДЗ под запретом?

Проверьте себя Пункт 5 ГДЗ Виленкин Жохов 5 класс Часть 1, Просвещение (Математика)

Решение #1 (Учебник 2023)

Изображение Проверьте себя Пункт 5 ГДЗ Виленкин Жохов 5 класс Часть 1, Просвещение
Дополнительное изображение

Решение #2 (Учебник 2020)

Изображение Проверьте себя Пункт 5 ГДЗ Виленкин Жохов 5 класс Часть 1, Просвещение
Дополнительное изображение

Рассмотрим вариант решения задания из учебника Виленкин, Жохов, Александрова 5 класс, Просвещение:
Проверочная работа № 1
Начертите координатную прямую, приняв за единичный отрезок длину двух клеток тетради.
1. Отметьте на координатной прямой точки, соответствующие числам 0, 2, 5.
2. Отметьте на координатной прямой точки A(4) и В(7).
3. Сколько единичных отрезков между точками А и В?
4. Отметьте на координатной прямой точки, удалённые от точки В на 2 единичных отрезка. Обозначьте точки буквами Р и R и запишите их координаты.
5. Сколько на координатной прямой точек, удалённых от точки В на 7 единичных отрезков? на 9 единичных отрезков?
Проверочная работа № 2
1. Выразите в килограммах: 2 ц; 60 т.
2. Выразите в тоннах: 3000 кг; 50 ц.
3. Выразите в центнерах: 700 кг; 4 т 300 кг.
4. Выразите в граммах 11 кг 350 г.
5. Выразите в часах 180 мин.
6. Выразите в минутах 2 ч 35 мин.
7. Выразите в метрах 1 км 250 м.

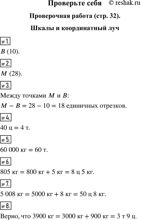
Проверочная работа. Шкалы и координатный луч
Запишите на математическом языке предложение.
1. Координата точки В равна десяти.
2. Точка М с координатой двадцать восемь.
3. Сколько единичных отрезков между точками М и В?
Выразите в тоннах.
4. Сорок центнеров.
5. Шестьдесят тысяч килограммов.
Выразите в центнерах и килограммах.
6. Восемьсот пять килограммов.
7. Пять тысяч восемь килограммов.
Верно ли высказывание (ответьте да или нет)?
8. Три тысячи девятьсот килограммов равны трём тоннам девяти центнерам.
Словарный диктант
Запишите математические термины.
1. Плоск...сть 4. Це...тнер 7 ...д...ничный ...трез...к
2. Луч... 5. К...орд...ната 8 Р...с...тояние
3. Д...лен...е 6. П...рим...тр

*Цитирирование задания со ссылкой на учебник производится исключительно в учебных целях для лучшего понимания разбора решения задания.
*К сожалению, временные проблемы с публикацией комментариев с мобильных устройств.