🔥ГДЗ под запретом?

Проверьте себя Пункт 26 ГДЗ Виленкин Жохов 5 класс Часть 2, Просвещение (Математика)

Решение #1 (Учебник 2023)

Изображение Проверьте себя Пункт 26 ГДЗ Виленкин Жохов 5 класс Часть 2, Просвещение
Дополнительное изображение
Дополнительное изображение

Решение #2 (Учебник 2020)

Изображение Проверьте себя Пункт 26 ГДЗ Виленкин Жохов 5 класс Часть 2, Просвещение
Дополнительное изображение
Дополнительное изображение
Дополнительное изображение

Рассмотрим вариант решения задания из учебника Виленкин, Жохов, Александрова 5 класс, Просвещение:
Проверочная работа № 1
1. Запишите дробь:
а) девять одиннадцатых;
б) тридцать две шестьдесят первых;
в) сто двухсотых;
г) три четверти.
2. Какую часть часа составляют 7 минут?
3. На бант израсходовали 60 см ленты. Какова длина всей ленты, если на бант израсходовали шестую часть ленты?
4. Бревно длиной 3 м распилили на 5 равных частей. Какова длина каждой части бревна? Запишите ответ в метрах; сантиметрах.
5. Какая часть фигуры на рисунке 5.25 закрашена?
6. Какая часть фигуры на рисунке 5.26 не закрашена?
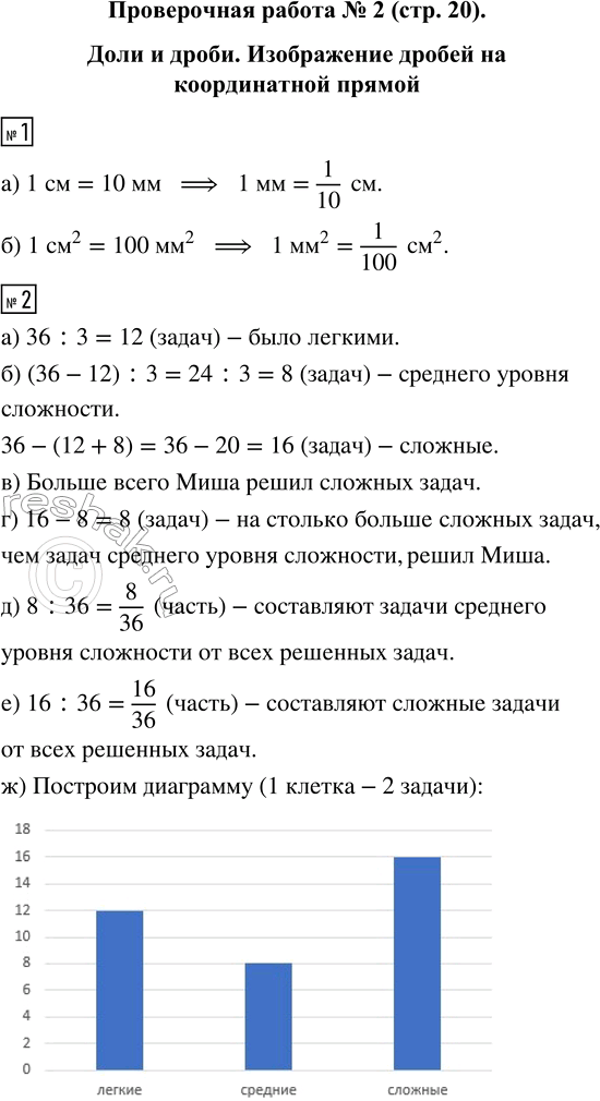
Проверочная работа № 2
1. Какую часть составляет:
а) 1 мм от 1 см; б) 1 мм^2 от 1 см^2?
2. Готовясь к контрольной работе по математике, Миша решил 36 задач. Треть задач показались Мише лёгкими. Треть оставшихся задач он посчитал зада чами среднего уровня сложности. Остальные задачи были сложными.
а) Сколько лёгких задач решил Миша?
б) Сколько сложных задач решил Миша?
в) Задач какого уровня сложности Миша решил больше всего?
г) На сколько больше сложных задам, чем задам среднего уровня сложности, решил Миша?
д) Какую часть составляют задачи среднего уровня сложности от всех решённых задач?
е) Какую часть составляют сложные задачи от всех решённых задач?
ж) Постройте столбчатую диаграмму, отражающую количество лёгких, средних и сложных задач, решённых Мишей (одна клетка тетради соответствует двум решённым задачам).

Проверочная работа № 1

Запишите дробь:
1. Три восьмых.
2. Семь пятьдесят третьих.
3. Двадцать шесть двести тридцать четвёртых.
4. Масса арбуза три килограмма триста граммов. Чему равна масса трети этого арбуза?

Верно ли высказывание (ответьте да или нет)?

5. Пятнадцать минут составляют четверть часа.
6. Половина метра равна пяти сантиметрам.
7. Знаменатель дроби девять одиннадцатых равен девяти.
8. Одна тысячная тонны равна одному килограмму.

Проверочная работа № 2

Запишите дробь:
1. Пятьдесят девять тысячных.
2. Шестнадцать девятьсот семидесятых.
3. На стоянке двадцать девять автомобилей, из них десять автомобили «Лада». Какую часть всех автомобилей составляют автомобили «Лада»?
4. В книге сто восемьдесят страниц. Наташа прочитала две девятых всей книги. Сколько страниц прочитала Наташа?
5. Света прочитала сорок восемь страниц, что составило две девятых всей книги. Сколько страниц в книге?

Верно ли высказывание (ответьте да или нет)?

6. Одна минута составляет одну сотую часа.
7. Половина от половины килограмма составляет двести пятьдесят граммов.
8. Один ар равен одной сотой гектара.

Словарный диктант

Запишите, как называется:
1. Число семь в дроби 7/9.
2. Отрезок, соединяющий центр окружности с любой её точкой.
3. Часть плоскости, ограниченная окружностью.
4. Равные части, на которые делят целое.
5. Число в записи дроби, которое показывает, на сколько долей делили целое.
6. Отрезок, соединяющий две точки окружности и проходящий через её центр.
7. Доля, которая получается при делении целого на две части.
8. Части, на которые окружность разбивают две её точки.

*Цитирирование задания со ссылкой на учебник производится исключительно в учебных целях для лучшего понимания разбора решения задания.
*К сожалению, временные проблемы с публикацией комментариев с мобильных устройств.