🔥ГДЗ под запретом?

Проверь себя! ГДЗ Рабочая тетрадь Ткачёва Виленкин 6 класс (Математика)

Изображение 1. Найдите среднее арифметическое чисел 2,8; 3,3; 2,9; 3,2.2. Найдите 115 % от 200 г.3. Найдите число, 70 % которого равны 35.4. Даны множества А = {2; 7; 13; 40}...
Дополнительное изображение

Рассмотрим вариант решения задания из учебника Ткачёва, Виленкин 6 класс, Просвещение:
1. Найдите среднее арифметическое чисел 2,8; 3,3; 2,9; 3,2.
2. Найдите 115 % от 200 г.
3. Найдите число, 70 % которого равны 35.
4. Даны множества А = {2; 7; 13; 40} и В = {1; 13; 40}. Найдите их пересечение и объединение.
5. Найдите наибольший общий делитель и наименьшее общее кратное чисел 42 и 105.
6. Выполните действия:
3 13/18 + 2 11/12 - 1 5/12.
7. Найдите значение выражения:
2 4/9 · 5 1/4 : 2 1/3.
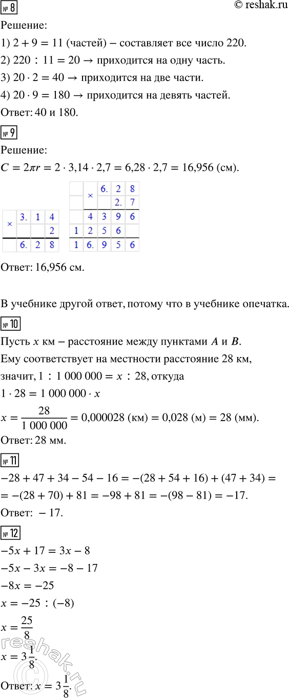
8. Разделите число 220 в отношении 2 : 9.
9. Полагая ? ? 3,14, найдите длину окружности радиусом 2,7 см.
10. Расстояние между пунктами А и B 28 км. Чему равна длина АВ на карте с масштабом 1 : 1 000 000?
11. Найдите значение выражения:
-28 + 47 + 34 - 54 - 16.
12. Решите уравнение:
-5х + 17 = 3x - 8.
*Цитирирование задания со ссылкой на учебник производится исключительно в учебных целях для лучшего понимания разбора решения задания.
*К сожалению, временные проблемы с публикацией комментариев с мобильных устройств.