🔥ГДЗ под запретом?

Практическая работа 2 ГДЗ Кузнецова Лёвкин 11 класс (Химия)

Решение #1

Изображение Практическая работа 2Идентификация неорганических соединенийЦель работы: совершенствовать умение идентифицировать (распознавать) неорганические...
Дополнительное изображение
Дополнительное изображение
Дополнительное изображение

Рассмотрим вариант решения задания из учебника Кузнецова, Лёвкин, Шаталов 11 класс, Просвещение:
Практическая работа 2
Идентификация неорганических соединений
Цель работы: совершенствовать умение идентифицировать (распознавать) неорганические вещества.
Оборудование и реактивы: набор пробирок в штативе, спиртовка и спички, держатель для пробирок; реактивы для анализа — гидроксид натрия, соляная кислота, нитрат серебра, хлорид бария, сульфат меди(II), растворы индикаторов; склянки с растворами для исследования веществ.
Пример решения задачи
В четырёх склянках без этикеток находятся растворы сульфата калия, сульфата меди (II), карбоната калия и нитрата калия. Химическим путём определите, какое вещество находится в каждой из склянок.
Решение
1. Среди растворов, данных для распознавания, есть карбонат калия. При добавлении к раствору карбоната калия сильной кислоты образуется углекислый газ, и по данному признаку реакции можно идентифицировать карбонат калия. Приготовим пробы всех четырёх растворов и в каждую из них добавим несколько капель соляной кислоты:
СО|- + 2Н+ = CO2^ + Н2О
К2СО3 + 2НСl = 2КСl + CO2^ + Н2О
Карбонат калия распознали, пометим этот раствор (наклеим этикетку) и исключим из дальнейшего распознавания.
2. Приготовим пробы и в каждую из проб добавим несколько капель раствора хлорида или нитрата бария, чтобы распознать сульфаты K2SO4 и CuSO4. В пробах, в которых они содержатся, выпадет белый кристаллический осадок сульфата бария:
SO2 + Ва2 = BaSO4 v
CuSO4 + ВаСl2 = BaSO4 v + CuCl2
K2SO4 + BaCl2 = BaSO4 v + 2KCl
В той пробе, где осадок не выпал, — нитрат калия.
3. Приготовим пробы сульфатов калия и меди (II). Определить, в какой пробе находится сульфат меди (II), можно по голубой окраске раствора, которую обусловливает наличие в нём ионов Сu2+. Подтвердим наше предположение химическим путём. В каждую из проб добавим раствор гидроксида натрия. В пробе, где содержится сульфат меди(II), выпадает осадок гидроксида
меди(ІІ):
Си2* + 2ОН- = Сu(ОН)2
CuSO4 + 2NaOH = Си(ОН)2 + Na2SO4
Ход решения задачи можно также представить в виде таблицы.
Задание
В четырёх склянках без этикеток находятся растворы:
а) NaCl, NaNO3, Na2SO4, Na2CO3;
б) Na2S, CH3COONa, Na2SO4; FeSO4;
в) CuCl2, NaCl, NaNO3, Na3PO4;
r) FeCl3, NaCl, CH3COONa, Na2SO4.
Химическим путём с помощью выданных реактивов определите, какое из веществ находится в каждой из склянок.
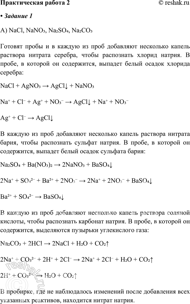
А) NaCl, NaNO3, Na2SO4, Na2CO3
Готовят пробы и в каждую из проб добавляют несколько капель раствора нитрата серебра, чтобы распознать хлорид натрия. В пробе, в которой он содержится, выпадет белый осадок хлорида серебра:
NaCl + AgNO3 > AgClv + NaNO3
Na+ + Cl- + Ag+ + NO3- > AgClv + Na+ + NO3-
Ag+ + Cl- > AgClv
В каждую из проб добавляют несколько капель раствора нитрата бария, чтобы распознать сульфат натрия. В пробе, в которой он содержится, выпадет белый осадок сульфата бария:
Na2SO4 + Ba(NO3)2 > 2NaNO3 + BaSO4v
2Na+ + SO42- + Ba2+ + 2NO3- > 2Na+ + 2NO3- + BaSO4v
Ba2+ + SO42- > BaSO4v
В каждую из проб добавляют несколько капель раствора соляной кислоты, чтобы распознать карбонат натрия. В пробе, в которой он содержится, выделяются пузырьки углекислого газа:
Na2CO3 + 2HCl > 2NaCl + H2O + CO2^
2Na+ + CO32- + 2H+ + 2Cl- > 2Na+ + 2Cl- + H2O + CO2^
2H+ + CO32- > H2O + CO2^
В пробирке, где не наблюдалось изменений после добавления всех указанных реактивов, находится нитрат натрия.
Б) Na2S, CH3COONa, Na2SO4, FeSO4
Готовят пробы и в каждую из проб добавляют несколько капель раствора сульфата меди (II), чтобы распознать сульфид натрия. В пробе, в которой он содержится, выпадет черный осадок сульфида меди (II):
Na2S + CuSO4 > Na2SO4 + CuSv
2Na+ + S2- + Cu2+ + SO42- > 2Na+ + SO42- + CuSv
S2- + Cu2+ > CuSv
В каждую из проб добавляют несколько капель раствора соляной кислоты, чтобы распознать ацетат натрия. В пробе, в которой он содержится, появляется запах уксусной кислоты:
CH3COONa + HCl > CH3COOH^ + NaCl
Na+ + CH3COO- + H+ + Cl- > CH3COOH^ + Na+ + Cl-
CH3COO- + H+ > CH3COOH^
В каждую из проб добавляют несколько капель раствора нитрата бария, чтобы распознать сульфат натрия. В пробе, в которой он содержится, выпадет белый осадок сульфата бария:
Na2SO4 + Ba(NO3)2 > 2NaNO3 + BaSO4v
2Na+ + SO42- + Ba2+ + 2NO3- > 2Na+ + 2NO3- + BaSO4v
Ba2+ + SO42- > BaSO4v
В каждую из проб добавляют несколько капель раствора гидроксида натрия, чтобы распознать сульфат железа (II). В пробе, в которой он содержится, выпадет зеленый осадок гидроксида железа (II):
FeSO4 + 2NaOH > Fe(OH)2v + Na2SO4
Fe2+ + SO42- + 2Na+ + 2OH- > Fe(OH)2v + 2Na+ + SO42-
Fe2+ + 2OH- > Fe(OH)2v
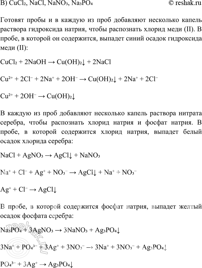
В) CuCl2, NaCl, NaNO3, Na3PO4
Готовят пробы и в каждую из проб добавляют несколько капель раствора гидроксида натрия, чтобы распознать хлорид меди (II). В пробе, в которой он содержится, выпадет синий осадок гидроксида меди (II):
CuCl2 + 2NaOH > Cu(OH)2v + 2NaCl
Cu2+ + 2Cl- + 2Na+ + 2OH- > Cu(OH)2v + 2Na+ + 2Cl-
Cu2+ + 2OH- > Cu(OH)2v
В каждую из проб добавляют несколько капель раствора нитрата серебра, чтобы распознать хлорид натрия и фосфат натрия. В пробе, в которой содержится хлорид натрия, выпадет белый осадок хлорида серебра:
NaCl + AgNO3 > AgClv + NaNO3
Na+ + Cl- + Ag+ + NO3- > AgClv + Na+ + NO3-
Ag+ + Cl- > AgClv
В пробе, в которой содержится фосфат натрия, выпадет желтый осадок фосфата серебра:
Na3PO4 + 3AgNO3 > 3NaNO3 + Ag3PO4v
3Na+ + PO43- + 3Ag+ + 3NO3- > 3Na+ + 3NO3- + Ag3PO4v
PO43- + 3Ag+ > Ag3PO4v
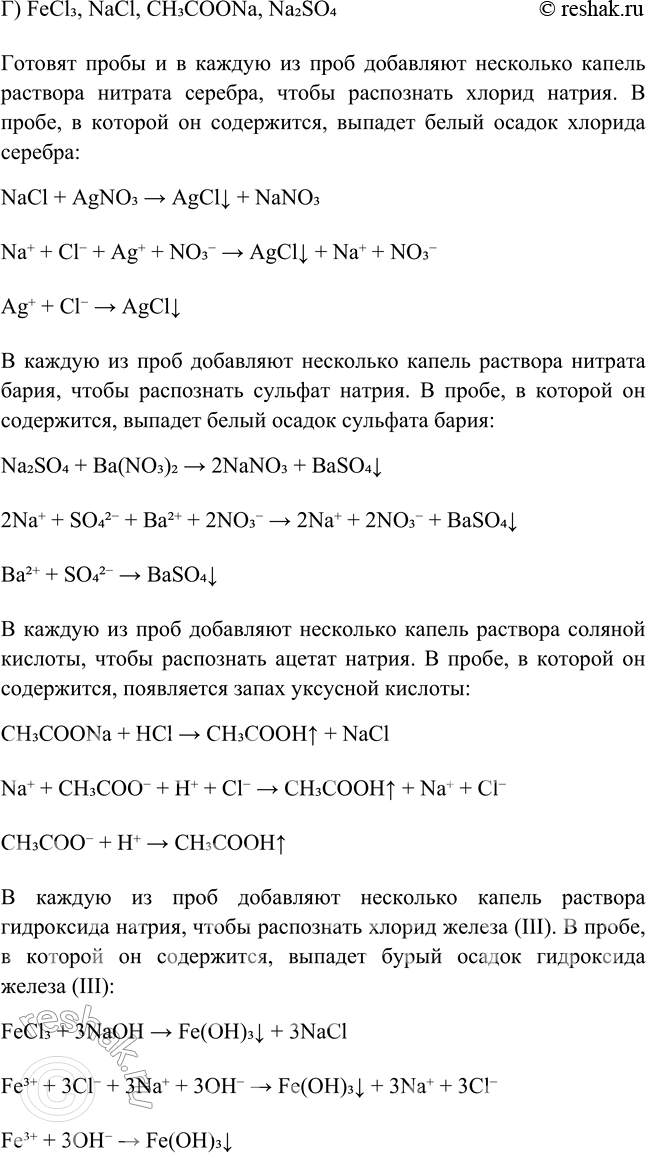
Г) FeCl3, NaCl, CH3COONa, Na2SO4
Готовят пробы и в каждую из проб добавляют несколько капель раствора нитрата серебра, чтобы распознать хлорид натрия. В пробе, в которой он содержится, выпадет белый осадок хлорида серебра:
NaCl + AgNO3 > AgClv + NaNO3
Na+ + Cl- + Ag+ + NO3- > AgClv + Na+ + NO3-
Ag+ + Cl- > AgClv
В каждую из проб добавляют несколько капель раствора нитрата бария, чтобы распознать сульфат натрия. В пробе, в которой он содержится, выпадет белый осадок сульфата бария:
Na2SO4 + Ba(NO3)2 > 2NaNO3 + BaSO4v
2Na+ + SO42- + Ba2+ + 2NO3- > 2Na+ + 2NO3- + BaSO4v
Ba2+ + SO42- > BaSO4v
В каждую из проб добавляют несколько капель раствора соляной кислоты, чтобы распознать ацетат натрия. В пробе, в которой он содержится, появляется запах уксусной кислоты:
CH3COONa + HCl > CH3COOH^ + NaCl
Na+ + CH3COO- + H+ + Cl- > CH3COOH^ + Na+ + Cl-
CH3COO- + H+ > CH3COOH^
В каждую из проб добавляют несколько капель раствора гидроксида натрия, чтобы распознать хлорид железа (III). В пробе, в которой он содержится, выпадет бурый осадок гидроксида железа (III):
FeCl3 + 3NaOH > Fe(OH)3v + 3NaCl
Fe3+ + 3Cl- + 3Na+ + 3OH- > Fe(OH)3v + 3Na+ + 3Cl-
Fe3+ + 3OH- > Fe(OH)3v
*Цитирирование задания со ссылкой на учебник производится исключительно в учебных целях для лучшего понимания разбора решения задания.
*К сожалению, временные проблемы с публикацией комментариев с мобильных устройств.