Упр.15 Параграф 20 Часть 2 ГДЗ Рудницкая Юдачева 4 класс (2023) (Математика)
Решение #1

Рассмотрим вариант решения задания из учебника Рудницкая, Юдачева 4 класс, Просвещение:
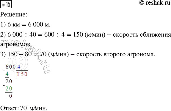
15. В 12 ч дня из двух соседних сёл вышли два агронома и пошли навстречу друг другу по дороге длиной 6 км. Через 40 мин они встретились. Скорость движения одного агронома 80 м/мин. С какой скоростью шёл другой агроном?
Популярные решебники 4 класс Все решебники
*размещая тексты в комментариях ниже, вы автоматически соглашаетесь с пользовательским соглашением