Упр.175 Часть 2 ГДЗ Канакина Горецкий 4 класс (Русский язык)
Решение #1
Решение #2

Рассмотрим вариант решения задания из учебника Канакина, Горецкий 4 класс, Просвещение:
175. Прочитайте.
Помо[щ’], товари[щ’], изучае[ш], ланды[ш], помни[ш], смер[ч’], бага[ш], грустй[ш], мёло[ч’], берё[ч’], мы[ш], ве[щ’], п6лно[ч’], бро[ш].
Ответ 1
Спишите, обозначая звук из скобок буквой или буквами. Объясните правописание данных слов.
- помо[щ’] - помощь (мягкий знак указывает на существительное женского рода 3-го склонения)
- товари[щ’] - товарищ (существительное, 2-е склонение, мужской род; мягкий знак не пишется)
- изучае[ш] - изучаешь (мягкий знак указывает на форму глагола: 2-е лицо, единственное число)
- ланды[ш] - ландыш (существительное, 2-е склонение, мужской род; мягкий знак не пишется)
- помни[ш] - помнишь (мягкий знак указывает на форму глагола: 2-е лицо, единственное число)
- смер[ч’] - смерч (существительное, 2-е склонение, мужской род; мягкий знак не пишется)
- бага[ш] - багаж (существительное, 2-е склонение, мужской род; мягкий знак не пишется)
- грусти[ш] - грустишь (мягкий знак указывает на форму глагола: 2-е лицо, единственное число)
- мело[ч’] - мелочь (мягкий знак указывает на существительное женского рода 3-го склонения)
- бере[ч’] - беречь (мягкий знак указывает на форму инфинитива)
- мы[ш] - мышь (мягкий знак указывает на существительное женского рода 3-го склонения)
- ве[щ’] - вещь (мягкий знак указывает на существительное женского рода 3-го склонения)
- полно[ч’] - полночь (мягкий знак указывает на существительное женского рода 3-го склонения)
- бро[ш] - брошь (мягкий знак указывает на существительное женского рода 3-го склонения)
Ответ 2
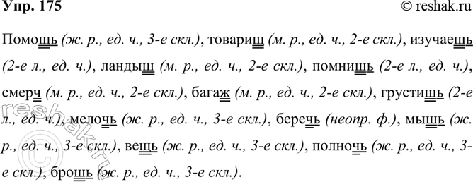
Помощь (ж. р., ед. ч., 3-е скл.), товарищ (м. р., ед. ч., 2-е скл.), изучаешь (2-е л., ед. ч.), ландыш (м. р., ед. ч., 2-е скл.), помнишь (2-е л., ед. ч.), смерч (м. р., ед. ч., 2-е скл.), багаж (м. р., ед. ч., 2-е скл.), грустишь (2-е л., ед. ч.), мелочь (ж. р., ед. ч., 3-е скл.), беречь (неопр. ф.), мышь (ж. р., ед. ч., 3-е скл.), вещь (ж. р., ед. ч., 3-е скл.), полночь (ж. р., ед. ч., 3-е скл.), брошь (ж. р., ед. ч., 3-е скл.).
Похожие решебники
Популярные решебники 4 класс Все решебники
*размещая тексты в комментариях ниже, вы автоматически соглашаетесь с пользовательским соглашением