Стр.17 Часть 2 ГДЗ Башмаков Нефедова 4 класс (Математика)
Решение #1

Рассмотрим вариант решения задания из учебника Башмаков, Нефедова 4 класс, Астрель:
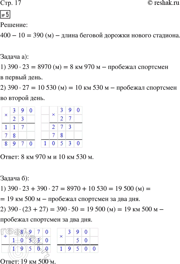
5. Длина беговой дорожки вокруг стадиона обычно составляет 400 м. При точном измерении оказалось, что длина беговой дорожки нового стадиона на 10 м меньше.
а) В первый тренировочный день спортсмен пробежал вокруг стадиона 23 круга, а во второй — 27 кругов. Какое расстояние он пробежал в каждый из тренировочных дней?
б) Какое расстояние пробежал спортсмен за два дня? Реши задачу двумя способами и запиши получающиеся равенства.
в) На сколько больше пробежал спортсмен во второй день по сравнению с первым? Предложи два способа решения задачи.
6. Вычисли:
54 · 57 415 · 56 (2734 · 22 - 31 318) : 6 : 5
46 · 390 308 · 190 (30 824 : 8 + 717) · 23
710 · 26 410 · 870 380 · 75 + 58 176 : 8
7. Найдите площадь зелёной территории парка в квадратных метрах, разбив план на прямоугольники. Сравните результаты вычислений. Чей способ вычислений оказался удобнее?
8. Не перемножая числа, определи, сколько нулей будет в конце произведения.
370 · 240 6600 · 15 1250 · 8
6400 · 3200 250 · 40 1 · 2 · 3 · 4 · 5 · 6 · 7 · 8 · 9 · 10
Похожие решебники
Популярные решебники 4 класс Все решебники
*размещая тексты в комментариях ниже, вы автоматически соглашаетесь с пользовательским соглашением