Урок 15 Часть 2 ГДЗ Рабочая тетрадь Петерсон 4 класс (2023) (Математика)
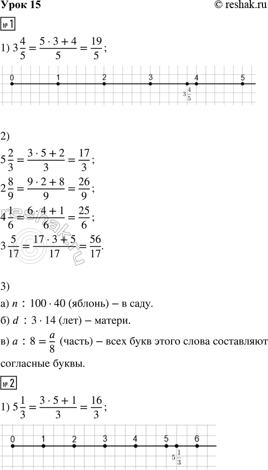
Решение #1

Рассмотрим вариант решения задания из учебника Петерсон 4 класс, Просвещение:
1. 1) Отметь на числовом луче число 3 4/5. Запиши его в виде неправильной дроби.
2) Запиши в виде неправильной дроби числа:
5 2/3 2 8/9 4 1/6 3 5/17
3) Составь выражения:
а) В саду n деревьев. Число яблонь составляет 40 % всех деревьев. Сколько яблонь в саду?
б) Дочери d лет. Возраст дочери составляет 3/14 возраста матери. Сколько лет матери?
в) В слове 8 букв. Из них а букв - согласные. Какую часть всех букв этого слова составляют согласные буквы?
2. 1) Отметь на числовом луче число 5 1/3. Запиши его в виде неправильной дроби.
2) Запиши в виде неправильной дроби числа:
3 1/8 4 2/7 6 3/9 2 8/35
3) Составь выражения:
а) Посадили а цветов. Из них 95 % цветов взошли. Сколько цветов дали всходы?
б) Отремонтировали х км дороги, что составило 5/9 всей ее длины. Чему равна длина всей дороги?
в) В аквариум, вмещающий m л воды, налили 10 л. Какая часть аквариума заполнена?
3. Найди наименьшее решение неравенства:
у < (734 · 208 - 8952 + 590 · 980) : (818 176 : 272)
4. Реши уравнение:
а) (12/50 + x) - 3/50 = 27/50 б) 31/42 - (y + 9/42) = 15/42
5. Вычисли устно:
а) 101 + 102 + 103 + 104 + 105 + 106 + 107 + 108 + 109
б) 4 · 5 · 367 · 2 · 25
в) 974 · 5 + 5 · 26
6. Определи, какие числа пропущены:
а) 6 3/5 = 5 __/5 б) 2 16/10 = 3 __/10 в) 9 = 8 __/6
Похожие решебники
Популярные решебники 4 класс Все решебники
*К сожалению, временные проблемы с публикацией комментариев с мобильных устройств.