Урок 14 Часть 2 ГДЗ Рабочая тетрадь Петерсон 4 класс (2023) (Математика)
Решение #1

Рассмотрим вариант решения задания из учебника Петерсон 4 класс, Просвещение:
1. Выпиши из множества {12/5; 3/1; 1/4; 12/12; 5/8; 20/4; 3/6} неправильные дроби и выдели из них целые части:
2. Запиши числа 1 и 2 в виде дробей с разными знаменателями:
1 = __/7 = __/15 = __/__ 2 = __/4 = __/30 = __/__
3. а) Попробуй записать смешанное число 2 3/4 в виде неправильной дроби. Назови шаги этого преобразования.
Что ты пока не знаешь?
Поставь перед собой цель и составь план.
б) Отметь число на числовом луче и определи:
- сколько четвёртых долей в целой части
- сколько четвёртых долей в дробной части
- сколько всего четвёртых долей в числе 2 3/4
Сделай вывод и проверь себя по учебнику, стр. 31.
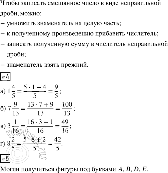
4. Запиши смешанное число в виде неправильной дроби:
а) 1 4/5 б) 7 9/13 в) 3 1/16 г) 8 2/5
5. Бумажный кубик разрезали и развернули. Найди и подчеркни фигуры, которые могли получиться.
Похожие решебники
Популярные решебники 4 класс Все решебники
*размещая тексты в комментариях ниже, вы автоматически соглашаетесь с пользовательским соглашением