Упр.124 Часть 2 ГДЗ Канакина Горецкий 4 класс (Русский язык)
Решение #1
Решение #2

Рассмотрим вариант решения задания из учебника Канакина, Горецкий 4 класс, Просвещение:
124. Прочитайте. Составьте и запишите словосочетания, состоящие из глагола и любого из данных местоимений в нужной падежной форме.
ты
я
мы
вы
Спросил (у кого?) у т..бя (у м..ня, у нас, у вас).
Подошёл (к кому?) ... Встретился (с кем?) ... .
Надеюсь (на кого?) ... Рассказал (о ком?) ... .
Ответ 1
- спросил (у кого?) у тебя (родительный падеж)
- спросил (у кого?) у меня (родительный падеж)
- спросил (у кого?) у нас (родительный падеж)
- спросил (у кого?) у вас (родительный падеж)
- подошёл (к кому?) к тебе (дательный падеж)
- подошёл (к кому?) ко мне (дательный падеж)
- подошёл (к кому?) к нам (дательный падеж)
- подошёл (к кому?) к вам (дательный падеж)
- надеюсь (на кого?) на тебя (винительный падеж)
- надеюсь (на кого?) на меня (винительный падеж)
- надеюсь (на кого?) на нас (винительный падеж)
- надеюсь (на кого?) на вас (винительный падеж)
- встретился (с кем?) с тобой (творительный падеж)
- встретился (с кем?) со мной (творительный падеж)
- встретился (с кем?) с нами (творительный падеж)
- встретился (с кем?) с вами (творительный падеж)
- рассказал (о ком?) о тебе (предложный падеж)
- рассказал (о ком?) обо мне (предложный падеж)
- рассказал (о ком?) о нас (предложный падеж)
- рассказал (о ком?) о вас (предложный падеж)
Проверяйте написание местоимений по таблице на с. 57.
Ответ 1
Мы проверили правописание местоимений по таблице на с. 57 и делаем вывод, что написали все местоимения правильно.
Определите падеж местоимений, подчеркните предлоги и орфограммы в местоимениях.
Образец. Спросил у тебя (Р. п.), ... .
Ответ 1
- спросил у тебя (спросил (у кого?) у тебя, родительный падеж)
- спросил у меня (спросил (у кого?) у меня, родительный падеж)
- спросил у нас (спросил (у кого?) у нас, родительный падеж)
- спросил у вас (спросил (у кого?) у вас, родительный падеж)
- подошёл к тебе (подошёл (к кому?) к тебе, дательный падеж)
- подошёл ко мне (подошёл (к кому?) ко мне, дательный падеж)
- подошёл к нам (подошёл (к кому?) к нам, дательный падеж)
- подошёл к вам (подошёл (к кому?) к вам, дательный падеж)
- надеюсь на тебя (надеюсь (на кого?) на тебя, винительный падеж)
- надеюсь на меня (надеюсь (на кого?) на меня, винительный падеж)
- надеюсь на нас (надеюсь (на кого?) на нас, винительный падеж)
- надеюсь на вас (надеюсь (на кого?) на вас, винительный падеж)
- встретился с тобой (встретился (с кем?) с тобой, творительный падеж)
- встретился со мной (встретился (с кем?) со мной, творительный падеж)
- встретился с нами (встретился (с кем?) с нами, творительный падеж)
- встретился с вами (встретился (с кем?) с вами, творительный падеж)
- рассказал о тебе (рассказал (о ком?) о тебе, предложный падеж)
- рассказал обо мне (рассказал (о ком?) обо мне, предложный падеж)
- рассказал о нас (рассказал (о ком?) о нас, предложный падеж)
- рассказал о вас (рассказал (о ком?) о вас, предложный падеж)
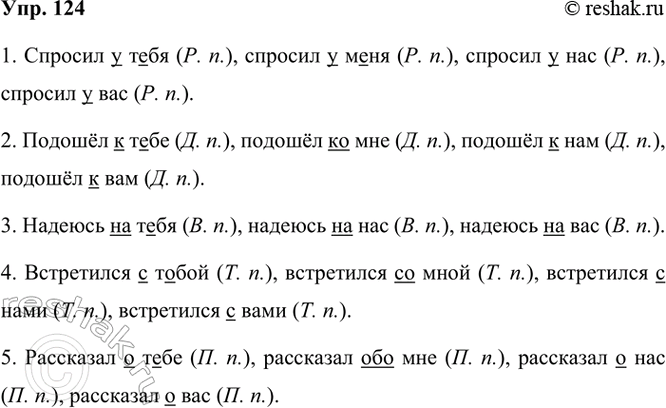
Ответ 2
1. Спросил у тебя (Р. п.), спросил у меня (Р. п.), спросил у нас (Р. п.), спросил у вас (Р. п.).
2. Подошёл к тебе (Д. п.), подошёл ко мне (Д. п.), подошёл к нам (Д. п.), подошёл к вам (Д. п.).
3. Надеюсь на тебя (В. п.), надеюсь на нас (В. п.), надеюсь на вас (В. п.).
4. Встретился с тобой (Т. п.), встретился со мной (Т. п.), встретился с нами (Т. п.), встретился с вами (Т. п.).
5. Рассказал о тебе (П. п.), рассказал обо мне (П. п.), рассказал о нас (П. п.), рассказал о вас (П. п.).
Похожие решебники
Популярные решебники 4 класс Все решебники
*размещая тексты в комментариях ниже, вы автоматически соглашаетесь с пользовательским соглашением