Упр.120 Часть 2 ГДЗ Климанова Бабушкина 4 класс (Русский язык)
Решение #1 (Учебник 2024)
Решение #2 (Учебник 2019)

Рассмотрим вариант решения задания из учебника Климанова, Бабушкина 4 класс, Просвещение:
Спишите предложения, разберите их по членам предложения. Выпишите все словосочетания с прилагательными, разберите их как часть речи.
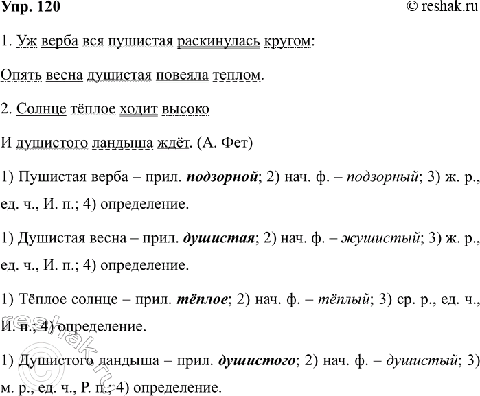
1. Уж верба вся пушистая раскинулась кругом:
Опять весна душистая повеяла теплом.
2. Солнце тёплое ходит высоко
И душистого ландыша ждёт. (А. Фет)
1. Уж верба вся пушистая раскинулась кругом:
Опять весна душистая повеяла теплом.
2. Солнце тёплое ходит высоко
И душистого ландыша ждёт. (А. Фет)
1) Пушистая верба – прил. подзорной; 2) нач. ф. – подзорный; 3) ж. р., ед. ч., И. п.; 4) определение.
1) Душистая весна – прил. душистая; 2) нач. ф. – жушистый; 3) ж. р., ед. ч., И. п.; 4) определение.
1) Тёплое солнце – прил. тёплое; 2) нач. ф. – тёплый; 3) ср. р., ед. ч., И. п.; 4) определение.
1) Душистого ландыша – прил. душистого; 2) нач. ф. – душистый; 3) м. р., ед. ч., Р. п.; 4) определение.
Прочитайте стихотворные строки, которые поэтесса Анна Ахматова написала об Александре Сергеевиче Пушкине.
Смуглый отрок бродил по аллеям,
У озёрных грустил берегов,
И столетие мы лелеем Еле слышный шелест шагов.
Найдите глаголы. Определите время каждого глагола. Объясните, почему в одном четверостишии А. Ахматова употребила глаголы разного времени.
Смуглый отрок бродил (прош. вр.) по аллеям,
У озёрных грустил (прош. вр.) берегов,
И столетие мы лелеем (наст. вр)
Еле слышный шелест шагов.
В одном четверостишии А. Ахматова употребила разное время чтобы подчеркнуть, что Пушкин ходил по аллеям много лет назад, но и сегодня его помнят.
Найдите пример звукописи в стихотворных строках А. Ахматовой.
Пример звукописи: слышный шелест шагов.
Подберите синонимы к глаголу лелеять. Как вы думаете, почему поэтесса выбрала именно это, а не другое слово?
Лелеять - нежить, заботливо ухаживать за кем-нибудь или за чем-нибудь, нежно беречь.
Слово «лелеем» употреблено поэтессой в значении бережно хранить в душе. Другие синонимы не имеют такого значения.
Похожие решебники
Популярные решебники 4 класс Все решебники
*К сожалению, временные проблемы с публикацией комментариев с мобильных устройств.