Урок 1 Часть 2 ГДЗ Рабочая тетрадь Петерсон 4 класс (2023) (Математика)
Решение #1

Рассмотрим вариант решения задания из учебника Петерсон 4 класс, Просвещение:
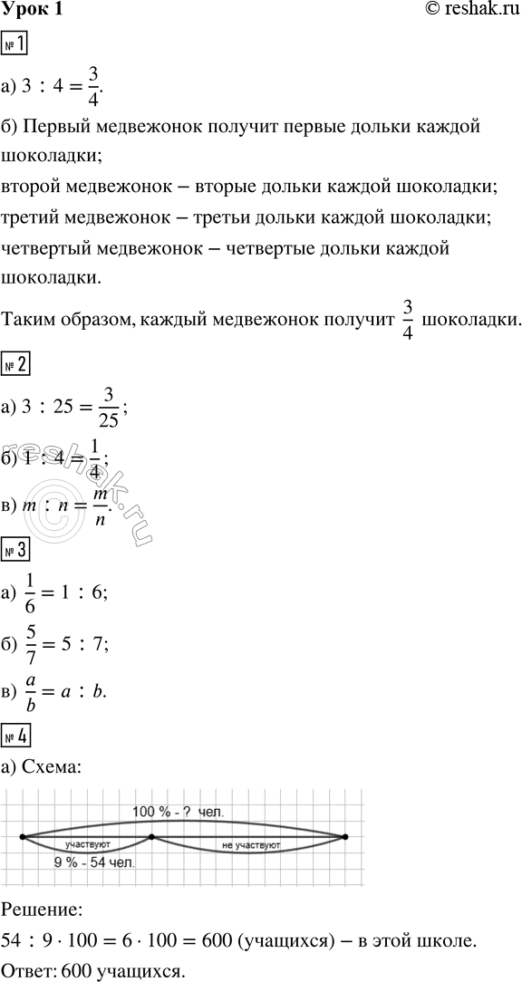
1. а) Попробуй разделить три шоколадки поровну между 4 медвежатами. Запиши, чему равно частное: 3 : 4 =
Что ты пока не знаешь? Поставь перед собой цель и составь план.
б) Раздели поровну между 4 медвежатами три шоколадки. Обозначь цифрами от 1 до 4, какие дольки шоколадок получит каждый медвежонок. Сколько всего долек получит каждый? Сделай вывод.
Проверь свой вывод по учебнику, стр. 3. Если нужно, исправь ошибки.
2. Запиши частное в виде дроби.
а) 3 : 25 б) 1 : 4 в) m : n
3. Запиши дробь в виде частного:
а) 1/6 б) 5/7 в) a/b
4. а) В шахматном турнире приняли участие 54 человека, что составляет 9 % всех учеников школы. Сколько учащихся в этой школе?
б) Составь и реши задачу, обратную задаче (а).
5. К пятизначному числу, сумма цифр которого равна 2, прибавили двузначное число. Получилось снова пятизначное число, сумма цифр которого равна 2. Найди и подчеркни число, которое получилось.
(A) 20 000 (В) 11 000 (С) 10 100 (D) 10 010 (Е) 10001
Похожие решебники
Популярные решебники 4 класс Все решебники
*К сожалению, временные проблемы с публикацией комментариев с мобильных устройств.