Задание 6 Что узнали. Чему научились. Глава 4. Часть 1 ГДЗ Моро Бантова 4 класс (Математика)
Решение #1
Решение #2

Рассмотрим вариант решения задания из учебника Моро, Бантова, Бельтюкова 4 класс, Просвещение:
6. Выполни действия с проверкой.
345 008 - 269 871 182 · 3 208 · 4
126 547 - 79 652 247 · 4 109 · 8
Для того, чтобы проверить вычитание, можно к разности прибавить вычитаемое и в результате вычислений должно получиться уменьшаемое.
Для того, чтобы проверить умножение, можно произведение разделить на один из множителей и в результате вычислений, должен получится второй множитель.
345 008
269 871
75 137
Пишу (единицы под единицами, десятки под десятками, сотни под сотнями, единицы тысяч под единицами тысяч, десятки тысяч под десятками тысяч, сотни тысяч под сотнями тысяч): 345 008-269 871.
Вычитаю единицы: 8-1=7. Пишу 7 под единицами.
Вычитаю десятки: из 0 десятков нельзя вычесть 7, из 0 сотен нельзя занять, поэтому занимаю из единиц тысяч 1 ед. тысяч (для того, чтобы не забыть, ставлю точку над 5). Распределю 1 ед. тыс. как 9 сотен, 10 десятков. 10-7=3. Пишу над десятками
Вычитаю сотни: сотен было 0, но так как заняли 1 ед. тыс., то осталось 9 сотен. 9-8=1. Пишу 1 под сотнями.
Вычитаю единицы тысяч: было 5 ед. тыс., но заняли 1 ед. тыс. при вычитании десятков, осталось 4 ед. тыс.
Из 4 ед. тыс. нельзя вычесть 9 ед. тыс., поэтому займу 1 дес. тыс., станет 10+4=14 ед. тыс.
14-9=5. Пишу 5 под единицами тысяч.
Вычитаю десятки тысяч: осталось 3 дес. тыс. (1 дес. тыс. заняли при вычитании ед. тыс.). Из 3 дес. тыс. нельзя вычесть 6, поэтому займу из сотен тысяч. Станет 10+3=13.
13-6=7. Пишу 7 над дес. тыс.
Вычитаю сотни тысяч: осталось 2 сотни тысяч (1 сот. тыс. заняли при вычитании дес. тыс.).
2-2=0. 0 над высшим разрядом не пишут.
Читаю ответ: 75 137.
Проверка:
75 137
269 871
345 008
Пишу (единицы под единицами, десятки под десятками, сотни под сотнями, единицы тысяч под единицами тысяч, десятки тысяч под десятками тысяч): 75 137+269 871.
Складываю единицы: 7+1=8. Пишу под единицами 8.
Складываю десятки: 3+7=10. 10 дес - это 1 сот. и 0 дес.; 0 дес. пишу под десятками, а 1 сот. запомню и прибавлю к сотням.
Складываю сотни: 1+8=9, да ещё 1.
9+1=10; 10 сот. – это 1 ед. тыс. и 0 сотен; 0 сотен пишу под сотнями, а 1 ед. тыс. запомню и прибавлю к единицам тысяч.
Складываю единицы тысяч: 5+9=14, да ещё 1.
14+1=15. 15 ед. тыс. – это 1 дес. тыс. и 5 ед. тыс.; под ед. тыс. пишу 5, а 1 дес. тыс. запомню и прибавлю к десяткам тысяч.
Складываю десятки тысяч: 7+6=13, да ещё 1.
13+1=14. 14 дес. тыс. – это 1 сот. тыс. и 4 дес. тыс.; под дес. тыс. пишу 4, а 1 сот. тыс. запомню и прибавлю к сотням тысяч.
Сотен тысяч: 2, да ещё 1. 2+1=3. Пищу 3 под сотнями тысяч.
Читаю ответ: 345 008.
Значит, вычитание выполнено верно.
126 547
79 652
46 895
Пишу (единицы под единицами, десятки под десятками, сотни под сотнями, единицы тысяч под единицами тысяч, десятки тысяч под десятками тысяч): 126 547-79 652.
Вычитаю единицы: 7-2=5. Пишу 5 под единицами.
Вычитаю десятки: из 4 десятков нельзя вычесть 5, поэтому занимаю из сотен (для того, чтобы не забыть, ставлю точку над 5). Станет 10+4=14 десятков.
14-5=9. Пишу под десятками 9.
Вычитаю сотни: сотен было 6, но так как заняли 1 сотню при вычитании десятков, то осталось 4 сотни.
Из 4 сотен нельзя вычесть 6, поэтому займём из ед. тыс., станет 10+4=14 сотен (чтобы не забыть, поставлю точку над 6).
14-6=8. Пишу 8 под сотнями.
Вычитаю единицы тысяч: было 6 ед. тыс., но заняли 1 ед. тыс. при вычитании сотен, осталось 5 ед. тыс.
Из 5 ед. тыс. нельзя вычесть 9 ед. тыс., поэтому займу 1 дес. тыс., станет 10+5=15 ед. тыс. (чтобы не забыть поставлю точку над 2). 15-9=6. Пишу 6 под единицами тысяч.
Вычитаю десятки тысяч: осталась 1 дес. тыс. (1 дес. тыс. заняли при вычитании ед. тыс.). Из 1 дес. тыс. нельзя вычесть 7, поэтому займу из сотен тысяч. Станет 10+1=11.
11-7=4. Пишу 4 над дес. тыс.
Осталось 0 сотен тысяч (1 сот. тыс. заняли при вычитании дес. тыс.). 0 над высшим разрядом не пишут.
Читаю ответ: 46 895.
Проверка:
46 895
79 652
126 547
Пишу (единицы под единицами, десятки под десятками, сотни под сотнями, единицы тысяч под единицами тысяч, десятки тысяч под десятками тысяч): 46 895+79 652.
Складываю единицы: 5+2=7. Пишу под единицами 7.
Складываю десятки: 9+5=14. 14 дес - это 1 сот. и 4 дес.; 4 дес. пишу под десятками, а 1 сот. запомню и прибавлю к сотням.
Складываю сотни: 8+6=14, да ещё 1.
14+1=15; 15 сот. – это 1 ед. тыс. и 5 сотен; 5 сотен пишу под сотнями, а 1 ед. тыс. запомню и прибавлю к единицам тысяч.
Складываю единицы тысяч: 6+9=15, да ещё 1.
15+1=16. 16 ед. тыс. – это 1 дес. тыс. и 6 ед. тыс.; под ед. тыс. пишу 6, а 1 дес. тыс. запомню и прибавлю к десяткам тысяч.
Складываю десятки тысяч: 4+7=11, да ещё 1.
11+1=12. 12 дес. тыс. – это 1 сот. тыс. и 2 дес. тыс.; под дес. тыс. пишу 2, а 1 сот. тыс. пишу на месте сотен тысяч, так как других сотен тысяч нет.
Читаю ответ: 126 547.
Значит, вычитание выполнено верно.
182
3
546
Пишу: 182•3.
Умножаю единицы: 2•3=6. Пишу 6 под единицами.
Умножаю десятки: 8•3=24.
24 дес. - это 2 сот. и 4 дес.; 4 дес. пишу под десятками, а 2 сот. запомню и прибавлю их к сотням после умножения сотен.
Умножаю сотни: 1•3=3. К 3 сот. прибавлю 2 сот., которые получены при умножении десятков: 3+2=5.
Пишу 5 под сотнями.
Читаю ответ: 546.
Пишу: 546:3.
Делю сотни: разделю 5 на 3. В частном будет 1 сот.
Умножу: 1•3=3. Разделили 5 сотен.
Вычту: 5-3=2. Осталось разделить 2 сотни.
Делю десятки: 2 сот. и 4 дес. – это 24 дес.
Разделю 24 на 3. В частном будет 8 дес.
Умножу: 8•3=24. Разделили 24 дес.
Вычту: 24-24=0. Десятки разделили все.
Делю единицы: разделю 6 на 3. В частном будет 2 ед.
Умножу: 2•3=6. Разделили 6 ед.
Вычту: 6-6=0. Единицы разделили все.
Читаю ответ: 182.
Значит, умножение выполнено верно.
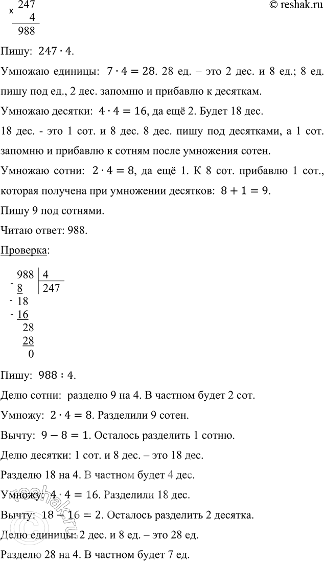
247
4
988
Пишу: 247•4.
Умножаю единицы: 7•4=28. 28 ед. – это 2 дес. и 8 ед.; 8 ед. пишу под ед., 2 дес. запомню и прибавлю к десяткам.
Умножаю десятки: 4•4=16, да ещё 2. Будет 18 дес.
18 дес. - это 1 сот. и 8 дес. 8 дес. пишу под десятками, а 1 сот. запомню и прибавлю к сотням после умножения сотен.
Умножаю сотни: 2•4=8, да ещё 1. К 8 сот. прибавлю 1 сот., которая получена при умножении десятков: 8+1=9.
Пишу 9 под сотнями.
Читаю ответ: 988.
Пишу: 988:4.
Делю сотни: разделю 9 на 4. В частном будет 2 сот.
Умножу: 2•4=8. Разделили 9 сотен.
Вычту: 9-8=1. Осталось разделить 1 сотню.
Делю десятки: 1 сот. и 8 дес. – это 18 дес.
Разделю 18 на 4. В частном будет 4 дес.
Умножу: 4•4=16. Разделили 18 дес.
Вычту: 18-16=2. Осталось разделить 2 десятка.
Делю единицы: 2 дес. и 8 ед. – это 28 ед.
Разделю 28 на 4. В частном будет 7 ед.
Умножу: 7•4=28. Разделили 28 ед.
Вычту: 28-28=0. Единицы разделили все.
Читаю ответ: 247.
Значит, умножение выполнено верно.
208
4
832
Пишу: 208•4.
Умножаю единицы: 8•4=32. 32 ед. – это 3 дес. и 2 ед.; пишу 2 под ед., а 3 дес. запомню и прибавлю к десяткам.
Умножаю десятки: 0•4=0, да ещё 3 десятка. Будет 3 десятка.
Умножаю сотни: 2•4=8. Пишу 8 под сотнями.
Читаю ответ: 832.
Пишу: 832:4.
Делю сотни: разделю 8 на 4. В частном будет 2 сот.
Умножу: 2•4=8. Разделили 8 сотен.
Вычту: 8-8=0. Сотни разделили все.
Делю десятки: 3 дес. нельзя разделить на 4, поэтому в частном пишу 0. Осталось разделить 3 десятка.
Делю единицы: 3 дес. и 2 ед. – это 32 ед.
Разделю 32 на 4. В частном будет 8 ед.
Умножу: 8•4=32. Разделили 32 ед.
Вычту: 32-32=0. Единицы разделили все.
Читаю ответ: 208.
Значит, умножение выполнено верно.
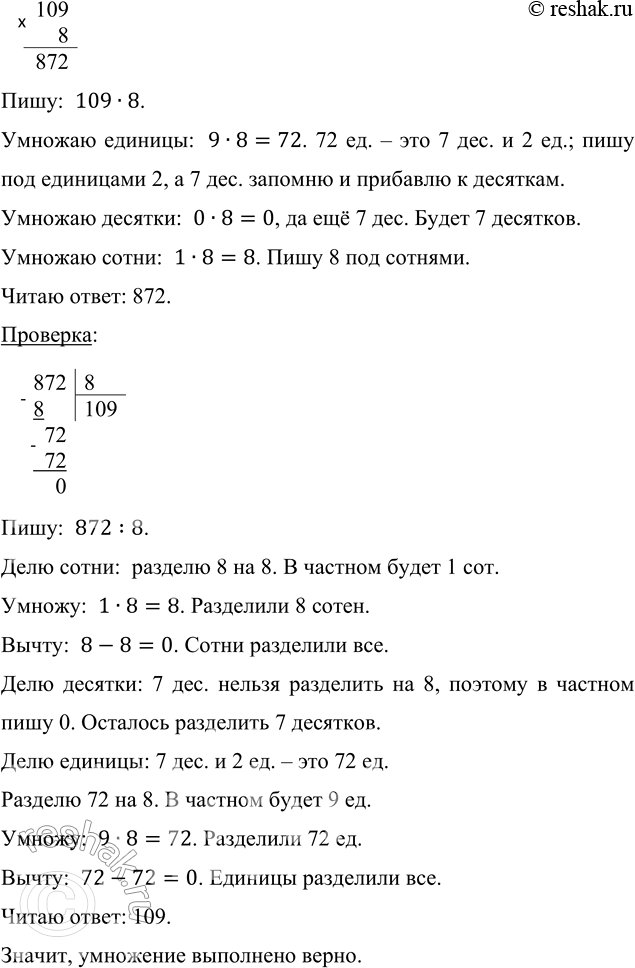
109
8
872
Пишу: 109•8.
Умножаю единицы: 9•8=72. 72 ед. – это 7 дес. и 2 ед.; пишу под единицами 2, а 7 дес. запомню и прибавлю к десяткам.
Умножаю десятки: 0•8=0, да ещё 7 дес. Будет 7 десятков.
Умножаю сотни: 1•8=8. Пишу 8 под сотнями.
Читаю ответ: 872.
Пишу: 872:8.
Делю сотни: разделю 8 на 8. В частном будет 1 сот.
Умножу: 1•8=8. Разделили 8 сотен.
Вычту: 8-8=0. Сотни разделили все.
Делю десятки: 7 дес. нельзя разделить на 8, поэтому в частном пишу 0. Осталось разделить 7 десятков.
Делю единицы: 7 дес. и 2 ед. – это 72 ед.
Разделю 72 на 8. В частном будет 9 ед.
Умножу: 9•8=72. Разделили 72 ед.
Вычту: 72-72=0. Единицы разделили все.
Читаю ответ: 109.
Значит, умножение выполнено верно.
Похожие решебники
Популярные решебники 4 класс Все решебники
*К сожалению, временные проблемы с публикацией комментариев с мобильных устройств.