Стр.54 Часть 1 ГДЗ Дорофеев Миракова 4 класс (Математика)
Решение #1
Решение #2

Рассмотрим вариант решения задания из учебника Дорофеев, Миракова, Бука 4 класс, Просвещение:
3. Среднее арифметическое двух чисел равно 72. Одно из чисел равно 95. Найди другое число.
4. В первый день туристы прошли 26 км, во второй — 35 км, в третий — 33 км, а в четвёртый — 30 км. Сколько в среднем километров проходили туристы за один день?
5. 1) Сколько квадратных дециметров в 1 м^2?
2) Вырази в квадратных дециметрах: 3 м^2; 6 м^2; 8 м^2; 10 м^2.
Выполни вычисления, как показано в образце.
6. Выполни действия.
(68 + 49) · 4 - 117 · 5 : 9
(187 + 369) : 4 + 124 · 6 : 8
(76 + 58) · 3 + (218 + 247) : 5
(389 + 276) : 7 - 135 · 4 : 6
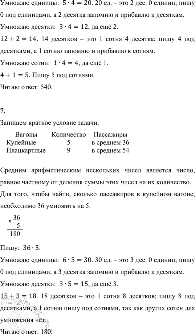
7. В пассажирском поезде 5 купейных и 9 плацкартных вагонов. В каждом купейном вагоне в среднем едет по 36 пассажиров, а в каждом плацкартном в среднем по 54 пассажира. Сколько всего пассажиров едет в этом поезде?
8. Начерти в тетради отрезок АВ длиной 8 см. Отметь на нём точку О так, чтобы длины отрезков АО и ОВ были равны. Построй окружность с центром в точке О и диаметром, равным длине отрезка АВ.
9. Имеется трёхлитровая банка сока и две пустые банки: одна литровая, другая двухлитровая. Как разлить сок так, чтобы во всех трёх банках было по одному литру?
Попробуй найти два способа решения.
Похожие решебники
Популярные решебники 4 класс Все решебники
*размещая тексты в комментариях ниже, вы автоматически соглашаетесь с пользовательским соглашением