Стр.53 Часть 1 ГДЗ Дорофеев Миракова 4 класс (Математика)
Решение #1
Решение #2

Рассмотрим вариант решения задания из учебника Дорофеев, Миракова, Бука 4 класс, Просвещение:
7. Вычисли значения выражений.
465 : 3 + 525 : 5 · 2 850 - (200 + 585) : 5 · 3
936 : 4 - 616 : 7 : 4 340 + (1 000 - 568 : 4) : 6
700 : 5 + 294 : 3 : 7 100 - 992 : 8 : (76 : 19)
8. В двух, шкафах было 1 000 книг. Когда из одного шкафа взяли 147 книг, а из другого — 49 книг, то в обоих шкафах книг осталось поровну. Сколько книг осталось в каждом шкафу?
9. Фигура, изображённая на рисунке, составлена из 24 спичек. Попробуй убрать 8 спичек так, чтобы оставшиеся спички составили 4 квадрата.
1. Вычисли среднее арифметическое чисел:
1) 20, 23, 32, 41;
2) 170, 98, 150, 122, 135;
3) 36, 64, 15, 51, 28, 82.
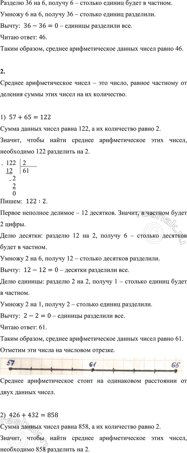
2. Найди среднее арифметическое чисел: 1) 57 и 65; 2) 426 и 432. Изобрази эти числа на соответствующих числовых отрезках. Сделай вывод.
7.
Действия в числовых выражениях выполняются в следующем порядке:
1. действия, записанные в скобках;
2. умножение и деление;
3. сложение и вычитание.
1 4 2 3
465:3+525:5•2=155+525:5•2=155+105•2=
=155+210=365
465
3
3
155
16
15
15
15
0
Пишем: 465:3.
Первое неполное делимое – 4 сотни. Значит, в частном будет 3 цифры.
Делю сотни: разделю 4 на 3, получу 1 – столько сотен будет в частном.
Умножу 3 на 1, получу 3 – столько сотен разделили.
Вычту: 4-3=1 – столько сотен осталось разделить.
Делю десятки: 1 сотня 6 десятков – это 16 десятков.
Разделю 16 на 3, получу 5 – столько десятков будет в частном.
Умножу 3 на 5, получу 15 – столько десятков разделили.
Вычту: 16-15=1 – столько десятков осталось разделить.
Делю единицы: 1 десяток 5 единиц – это 15 единиц.
Разделю 15 на 3, получу 5 – столько единиц будет в частном.
Умножу 3 на 5, получу 15 – столько единиц разделили.
Вычту: 15-15=0 – единицы разделили все.
Читаю ответ: 155.
525
5
5
105
25
25
0
Пишем: 525:5.
Первое неполное делимое – 5 сотен. Значит, в частном будет 3 цифры.
Делю сотни: разделю 5 на 5, получу 1 – столько сотен будет в частном.
Умножу 5 на 1, получу 5 – столько сотен разделили.
Вычту: 5-5=0 – сотни разделили все.
Делю десятки: 2 десятка нельзя разделить на 5 так, чтобы в частном получились десятки, поэтому пишем в частном 0.
Делю единицы: 2 десятка 5 единиц – это 25 единиц.
Разделю 25 на 5, получу 5 – столько единиц будет в частном.
Умножу 5 на 5, получу 25 – столько единиц разделили.
Вычту: 25-25=0 – единицы разделили все.
Читаю ответ: 105.
105
2
210
Пишу: 105•2.
Умножаю единицы: 5•2=10. 10 ед. – это 1 дес. 0 единиц; пишу 0 под единицами, а 1 десяток запомню и прибавлю к десяткам.
Умножаю десятки: 0•2=0, да ещё 1.
0+1=1. Пишу 1 под десятками.
Умножаю сотни: 1•2=2. Пишу 2 под сотнями.
Читаю ответ: 210.
1 4 2 3
936:4-616:7:4=234-616:7:4=234-88:4=
=234-22=212
936
4
8
234
13
12
16
16
0
Пишем: 936:4.
Первое неполное делимое – 9 сотен. Значит, в частном будет 3 цифры.
Делю сотни: разделю 9 на 4, получу 2 – столько сотен будет в частном.
Умножу 4 на 2, получу 8 – столько сотен разделили.
Вычту: 9-8=1 – столько сотен осталось разделить.
Делю десятки: 1 сотня 3 десятка – это 13 десятков.
Разделю 13 на 4, получу 3 – столько десятков будет в частном.
Умножу 4 на 3, получу 12 – столько десятков разделили.
Вычту: 13-12=1 – столько десятков осталось разделить.
Делю единицы: 1 десяток 6 единиц – это 16 единиц.
Разделю 16 на 4, получу 4 – столько единиц будет в частном.
Умножу 4 на 4, получу 16 – столько единиц разделили.
Вычту: 16-16=0 – единицы разделили все.
Читаю ответ: 234.
616
7
56 88
56
56
0
Пишем: 616:7.
Первое неполное делимое – 61 десяток. Значит, в частном будет 2 цифры.
Делю десятки: разделю 61 на 7, получу 8 – столько десятков будет в частном.
Умножу 7 на 8, получу 56 – столько десятков разделили.
Вычту: 61-56=5 – столько десятков осталось разделить.
Делю единицы: 5 десятков 6 единиц – это 56 единиц.
Разделю 56 на 7, получу 8 – столько единиц будет в частном.
Умножу 7 на 8, получу 56 – столько единиц разделили.
Вычту: 56-56=0 – единицы разделили все.
Читаю ответ: 88.
1 4 2 3
700:5+294:3:7=140+294:3:7=140+98:7=
=140+14=154
700
5
5
140
20
20
0
Пишем: 700:5.
Первое неполное делимое – 7 сотен. Значит, в частном будет 3 цифры.
Делю сотни: разделю 7 на 5, получу 1 – столько сотен будет в частном.
Умножу 5 на 1, получу 5 – столько сотен разделили.
Вычту: 7-5=2 – столько сотен осталось разделить.
Делю десятки: 2 сотни 0 десятков – это 20 десятков.
Разделю 20 на 5, получу 4 – столько десятков будет в частном.
Умножу 5 на 4, получу 20 – столько десятков разделили.
Вычту: 20-20=0 – десятки разделили все.
Осталось разделить 0 единиц, значит, пишем в частном 0, так как при делении 0 на любое число, получится 0.
Читаю ответ: 140.
294
3
27
98
24
24
0
Пишем: 294:3.
Первое неполное делимое – 29 десятков. Значит, в частном будет 2 цифры.
Делю десятки: разделю 29 на 3, получу 9 – столько десятков будет в частном.
Умножу 3 на 9, получу 27 – столько десятков разделили.
Вычту: 29-27=2 – столько десятков осталось разделить.
Делю единицы: 2 десятка 4 единицы – это 24 единицы.
Разделю 24 на 3, получу 8 – столько единиц будет в частном.
Умножу 3 на 8, получу 24 – столько единиц разделили.
Вычту: 24-24=0 – единицы разделили все.
Читаю ответ: 98.
98:7=(70+28) :7=70:7+28:7=10+4=14
4 1 2 3
850-(200+585) :5•3=850-785:5•3=850-157•3=
=850-471=379
785
5
5
157
28
25
35
35
0
Пишем: 785:5.
Первое неполное делимое – 7 сотен. Значит, в частном будет 3 цифры.
Делю сотни: разделю 7 на 5, получу 1 – столько сотен будет в частном.
Умножу 5 на 1, получу 5 – столько сотен разделили.
Вычту: 7-5=2 – столько сотен осталось разделить.
Делю десятки: 2 сотни 8 десятков – это 28 десятков.
Разделю 28 на 5, получу 5 – столько десятков будет в частном.
Умножу 5 на 5, получу 25 – столько десятков разделили.
Вычту: 28-25=3 – столько десятков осталось разделить.
Делю единицы: 3 десятка 5 единиц – это 35 единиц.
Разделю 35 на 5, получу 7 – столько единиц будет в частном.
Умножу 5 на 7, получу 35 – столько единиц разделили.
Вычту: 35-35=0 – единицы разделили все.
Читаю ответ: 157.
157
3
471
Пишу: 157•3.
Умножаю единицы: 7•3=21. 21 ед. – это 2 дес. 1 ед.; пишу 1 под единицами, а 2 десятка запомню и прибавлю к десяткам.
Умножаю десятки: 5•3=15, да ещё 2.
15+2=17. 17 десятков – это 1 сотня 7 десятков; пишу 7 под десятками, а 1 сотню запомню и прибавлю к сотням.
Умножаю сотни: 1•3=3, да ещё 1.
3+1=4. Пишу 4 под сотнями.
Читаю ответ: 471.
850
471
379
Пишу (единицы под единицами, десятки под десятками, сотни под сотнями): 850-471.
Вычитаем единицы: из 0 единиц нельзя вычесть 1 единицу, поэтому возьмём из 5 десятков 1 десяток, то есть 10 единиц (для того, чтобы не забыть, ставим точку над цифрой 5). 10+0=10.
Вычтем: 10-1=9. Пишу 9 под единицами.
Вычитаем десятки: было 5 дес., но после того, как 1 дес. заняли при вычитании ед., осталось 4 дес. Из 4 дес. нельзя вычесть 7 дес., поэтому возьмём из 8 сот. 1 сотню, то есть 10 десятков (для того, чтобы не забыть, ставим точку над цифрой 8). 10+4=14.
Вычтем: 14-7=7. Пишем 7 под десятками.
Вычитаем сотни: было 8 сотен, но 1 сотню заняли при вычитании десятков, поэтому осталось 7 сотен.
Вычтем: 7-4=3. Пишем 3 под сотнями.
Читаем ответ: 379.
4 2 1 3
340+(1 000-568:4) :6=340+(1 000-142) :6=
=340+858:6=340+143=483
568
4
4
142
16
16
8
8
0
Пишем: 568:4.
Первое неполное делимое – 5 сотен. Значит, в частном будет 3 цифры.
Делю сотни: разделю 5 на 4, получу 1 – столько сотен будет в частном.
Умножу 4 на 1, получу 4 – столько сотен разделили.
Вычту: 5-4=1 – столько сотен осталось разделить.
Делю десятки: 1 сотня 6 десятков – это 16 десятков.
Разделю 16 на 4, получу 4 – столько десятков будет в частном.
Умножу 4 на 4, получу 16 – столько десятков разделили.
Вычту: 16-16=0 – десятки разделили все.
Делю единицы: разделю 8 на 4, получу 2 – столько единиц будет в частном.
Умножу 4 на 2, получу 8 – столько единиц разделили.
Вычту: 8-8=0 – единицы разделили все.
Читаю ответ: 142.
1000
142
858
Пишу (единицы под единицами, десятки под десятками, сотни под сотнями): 1 000-142.
Вычитаем единицы: из 0 единиц нельзя вычесть 2 единицы, из 0 десятков занять нельзя, из 0 сотен занять нельзя, поэтому возьмём из 1 тысячи 1 тысячу, то есть 10 сотен (для того, чтобы не забыть, ставим точку над цифрой 1). Распределим 10 сотен, как 9 сотен, 9 десятков и 10 единиц. 10+0=10.
Вычтем: 10-2=8. Пишу 8 под единицами.
Вычитаем десятки: было 0 десятков, но после того, как заняли 1 тысячу при вычитании единиц, осталось 9 десятков.
Вычтем: 9-4=5. Пишем 5 под десятками.
Вычитаем сотни: было 0 сотен, но после того, как заняли 1 тысячу при вычитании единиц, осталось 9 сотен.
Вычтем: 9-1=8. Пишем 8 под сотнями.
Была 1 тыс., но после того, как 1 тыс. заняли при вычитании ед., осталось 0 тысяч. 0 под высшим разрядом принято не писать.
Читаем ответ: 858.
858
6
6
143
25
24
18
18
0
Пишем: 858:6.
Первое неполное делимое – 8 сотен. Значит, в частном будет 3 цифры.
Делю сотни: разделю 8 на 6, получу 1 – столько сотен будет в частном.
Умножу 6 на 1, получу 6 – столько сотен разделили.
Вычту: 8-6=2 – столько сотен осталось разделить.
Делю десятки: 2 сотни 5 десятков – это 25 десятков.
Разделю 25 на 6, получу 4 – столько десятков будет в частном.
Умножу 6 на 4, получу 24 – столько десятков разделили.
Вычту: 25-24=1 – столько десятков осталось разделить.
Делю единицы: 1 десяток 8 единиц – это 18 единиц.
Разделю 18 на 6, получу 3 – столько единиц будет в частном.
Умножу 6 на 3, получу 18 – столько единиц разделили.
Вычту: 18-18=0 – единицы разделили все.
Читаю ответ: 143.
4 2 3 1
100-992:8:(76:19)=100-992:8:4=100-124:4=
=100-31=69
992
8
8
124
19
16
32
32
0
Пишем: 992:8.
Первое неполное делимое – 9 сотен. Значит, в частном будет 3 цифры.
Делю сотни: разделю 9 на 8, получу 1 – столько сотен будет в частном.
Умножу 8 на 1, получу 8 – столько сотен разделили.
Вычту: 9-8=1 – столько сотен осталось разделить.
Делю десятки: 1 сотня 9 десятков – это 19 десятков.
Разделю 19 на 8, получу 2 – столько десятков будет в частном.
Умножу 8 на 2, получу 16 – столько десятков разделили.
Вычту: 19-16=3 – столько десятков осталось разделить.
Делю единицы: 3 десятка 2 единицы – это 32 единицы.
Разделю 32 на 8, получу 4 – столько единиц будет в частном.
Умножу 8 на 4, получу 32 – столько единиц разделили.
Вычту: 32-32=0 – единицы разделили все.
Читаю ответ: 124.
124
4
12 31
4
4
0
Пишем: 124:4.
Первое неполное делимое – 12 десятков. Значит, в частном будет 2 цифры.
Делю десятки: разделю 12 на 4, получу 3 – столько десятков будет в частном.
Умножу 4 на 3, получу 12 – столько десятков разделили.
Вычту: 12-12=0 – десятки разделили.
Делю единицы: разделю 4 на 4, получу 1 – столько единиц будет в частном.
Умножу 4 на 1, получу 4 – столько единиц разделили.
Вычту: 4-4=0 – единицы разделили все.
Читаю ответ: 31.
100
31
69
Пишу (единицы под единицами, десятки под десятками):
100-31.
Вычитаем единицы: из 0 ед. нельзя вычесть 1 ед., из 0 дес. занять нельзя, поэтому возьмём из 1 сот. 1 сот., то есть 10 десятков (для того, чтобы не забыть, ставим точку над цифрой 1). Распределим 10 десятков, как 9 десятков и 10 единиц. 10+0=10.
Вычтем: 10-1=9. Пишу 9 под единицами.
Вычитаем десятки: было 0 десятков, но после того, как заняли 1 сотню при вычитании единиц, осталось 9 десятков.
Вычтем: 9-3=6. Пишем 6 под десятками.
Была 1 сот., но после того, как 1 сот. заняли при вычитании ед., осталось 0 сотен. 0 под высшим разрядом принято не писать.
Читаем ответ: 69.
8.
Запишем краткое условие задачи.
В двух шкафах - 1 000 книг
Из первого взяли - 147 книг
Из второго взяли - 49 книг
В обоих шкафах стало поровну
Сколько книг осталось в двух шкафах?
Из первого шкафа взяли 147 книг, а из второго – 49 книг.
Для того, чтобы найти, сколько всего книг взяли, необходимо сложить эти количества.
147
49
196
Пишу (единицы под единицами, десятки под десятками):
147+49.
Складываем единицы: 7+9=16. 16 ед. – это 1 дес. 6 ед.; пишу 6 под единицами, а 1 десяток запомню и прибавлю к десяткам.
Складываем десятки: 4+4=8, да ещё 1.
8+1=9. Пишу 9 под десятками.
Сотен 1, значит, спускаем в ответ 1 сотню.
Читаю ответ: 196.
Значит, из двух шкафов взяли 196 книг.
Если было 1 000 книг, а из них взяли 196 книг, значит, необходимо из 1 000 вычесть 196.
1000
196
804
Пишу (единицы под единицами, десятки под десятками, сотни под сотнями): 1 000-196.
Вычитаем единицы: из 0 единиц нельзя вычесть 6 единиц, из 0 десятков занять нельзя, из 0 сотен занять нельзя, поэтому возьмём из 1 тысячи 1 тысячу, то есть 10 сотен (для того, чтобы не забыть, ставим точку над цифрой 1). Распределим 10 сотен, как 9 сотен, 9 десятков и 10 единиц. 10+0=10.
Вычтем: 10-6=4. Пишу 4 под единицами.
Вычитаем десятки: было 0 десятков, но после того, как заняли 1 тысячу при вычитании единиц, осталось 9 десятков.
Вычтем: 9-9=0. Пишем 0 под десятками.
Вычитаем сотни: было 0 сотен, но после того, как заняли 1 тысячу при вычитании единиц, осталось 9 сотен.
Вычтем: 9-1=8. Пишем 8 под сотнями.
Была 1 тыс., но после того, как 1 тыс. заняли при вычитании ед., осталось 0 тысяч. 0 под высшим разрядом принято не писать.
Читаем ответ: 804.
Значит, в двух шкафах осталось 804 книги.
Известно, что в обоих шкафах стало книг поровну, когда оттуда забрали книги. А всего осталось 804 книги.
Значит, необходимо 804 разделить на 2.
804
2
8 402
4
4
0
Пишем: 804:2.
Первое неполное делимое – 8 сотен. Значит, в частном будет 3 цифры.
Делю сотни: разделю 8 на 2, получу 4 – столько сотен будет в частном.
Умножу 2 на 4, получу 8 – столько сотен разделили.
Вычту: 8-8=0 – сотни разделили все.
Делю десятки: 0 десятков нельзя разделить на 2 так, чтобы в частном получились десятки, поэтому пишем в частном 0.
Делю единицы: разделю 4 на 2, получу 2 – столько единиц будет в частном.
Умножу 2 на 2, получу 4 – столько единиц разделили.
Вычту: 4-4=0 – единицы разделили все.
Читаю ответ: 402.
Значит, 402 книги осталось в каждом шкафу.
Ответ: в каждом шкафу осталось по 402 книги.
1.
Среднее арифметическое чисел – это число, равное частному от деления суммы этих чисел на их количество.
1) 20+23+32+41=(20+23)+(32+41)=43+73=116
Сумма данных чисел равна 116, а их количество равно 4.
Значит, чтобы найти среднее арифметическое этих чисел, необходимо 116 разделить на 4.
116
4
8 29
36
36
0
Пишем: 116:4.
Первое неполное делимое – 11 десятков. Значит, в частном будет 2 цифры.
Делю десятки: разделю 11 на 4, получу 2 – столько десятков будет в частном.
Умножу 4 на 2, получу 8 – столько десятков разделили.
Вычту: 11-8=3 – столько десятков осталось разделить.
Делю единицы: 3 десятка 6 единиц – это 36 единиц.
Разделю 36 на 4, получу 9 – столько единиц будет в частном.
Умножу 4 на 9, получу 36 – столько единиц разделили.
Вычту: 36-36=0 – единицы разделили все.
Читаю ответ: 29.
Таким образом, среднее арифметическое данных чисел равно 29.
2) 170+98+150+122+135=
=(170+150)+(98+122)+135=320+220+135=
=540+135=675
Сумма данных чисел равна 675, а их количество равно 5.
Значит, чтобы найти среднее арифметическое этих чисел, необходимо 675 разделить на 5.
675
5
5 135
17
15
25
25
0
Пишем: 675:5.
Первое неполное делимое – 6 сотен. Значит, в частном будет 3 цифры.
Делю сотни: разделю 6 на 5, получу 1 – столько сотен будет в частном.
Умножу 5 на 1, получу 5 – столько сотен разделили.
Вычту: 6-5=1 – столько сотен осталось разделить.
Делю десятки: 1 сотня 7 десятков – это 17 десятков.
Разделю 17 на 5, получу 3 – столько десятков будет в частном.
Умножу 5 на 3, получу 15 – столько десятков разделили.
Вычту: 17-15=2 – столько десятков осталось разделить.
Делю единицы: 2 десятка 5 единиц – это 25 единиц.
Разделю 25 на 5, получу 5 – столько единиц будет в частном.
Умножу 5 на 5, получу 25 – столько единиц разделили.
Вычту: 25-25=0 – единицы разделили все.
Читаю ответ: 135.
Таким образом, среднее арифметическое данных чисел равно 135.
3) 36+64+15+51+28+82=
=(36+64)+(28+82)+(15+51)=100+110+66=
=210+66=276
Сумма данных чисел равна 276, а их количество равно 6.
Значит, чтобы найти среднее арифметическое этих чисел, необходимо 276 разделить на 6.
276
6
24 46
36
36
0
Пишем: 276:6.
Первое неполное делимое – 27 десятков. Значит, в частном будет 2 цифры.
Делю десятки: разделю 27 на 6, получу 4 – столько десятков будет в частном.
Умножу 6 на 4, получу 24 – столько десятков разделили.
Вычту: 27-24=3 – столько десятков осталось разделить.
Делю единицы: 3 десятка 6 единиц – это 36 единиц.
Разделю 36 на 6, получу 6 – столько единиц будет в частном.
Умножу 6 на 6, получу 36 – столько единиц разделили.
Вычту: 36-36=0 – единицы разделили все.
Читаю ответ: 46.
Таким образом, среднее арифметическое данных чисел равно 46.
2.
Среднее арифметическое чисел – это число, равное частному от деления суммы этих чисел на их количество.
1) 57+65=122
Сумма данных чисел равна 122, а их количество равно 2.
Значит, чтобы найти среднее арифметическое этих чисел, необходимо 122 разделить на 2.
122
2
12 61
2
2
0
Пишем: 122:2.
Первое неполное делимое – 12 десятков. Значит, в частном будет 2 цифры.
Делю десятки: разделю 12 на 2, получу 6 – столько десятков будет в частном.
Умножу 2 на 6, получу 12 – столько десятков разделили.
Вычту: 12-12=0 – десятки разделили все.
Делю единицы: разделю 2 на 2, получу 1 – столько единиц будет в частном.
Умножу 2 на 1, получу 2 – столько единиц разделили.
Вычту: 2-2=0 – единицы разделили все.
Читаю ответ: 61.
Таким образом, среднее арифметическое данных чисел равно 61.
Отметим эти числа на числовом отрезке.
Среднее арифметическое стоит на одинаковом расстоянии от двух данных чисел.
2) 426+432=858
Сумма данных чисел равна 858, а их количество равно 2.
Значит, чтобы найти среднее арифметическое этих чисел, необходимо 858 разделить на 2.
858
2
8 429
5
4
18
18
0
Пишем: 858:2.
Первое неполное делимое – 8 сотен. Значит, в частном будет 3 цифры.
Делю сотни: разделю 8 на 2, получу 4 – столько сотен будет в частном.
Умножу 2 на 4, получу 8 – столько сотен разделили.
Вычту: 8-8=0 – сотни разделили все.
Делю десятки: разделю 5 на 2, получу 2 – столько десятков будет в частном.
Умножу 2 на 2, получу 4 – столько десятков разделили.
Вычту: 5-4=1 – столько десятков осталось разделить.
Делю единицы: 1 десяток 8 единиц – это 18 единиц.
Разделю 18 на 2, получу 9 – столько единиц будет в частном.
Умножу 2 на 9, получу 18 – столько единиц разделили.
Вычту: 18-18=0 – единицы разделили все.
Читаю ответ: 429.
Таким образом, среднее арифметическое данных чисел равно 429.
Среднее арифметическое стоит на одинаковом расстоянии от двух данных чисел.
Страница 54
3.
Запишем краткое условие задачи.
Среднее арифметическое - 72
Всего 2 числа
Одно из них - 95
Среднее арифметическое чисел – это число, равное частному от деления суммы этих чисел на их количество.
Если среднее арифметическое это сумма чисел, делённая на их количество, то можно, для начала, найти сумму этих чисел. Для этого умножим среднее арифметическое на количество чисел. 72 умножим на 2.
72
2
144
Пишу: 72•2.
Умножаю единицы: 2•2=4. Пишу 4 под единицами.
Умножаю десятки: 7•2=14. 14 десятков – это 1 сотня 4 десятка; пишу 4 под десятками, а 1 сотню пишу под сотнями, так как других сотен для умножения нет.
Читаю ответ: 144.
Раз сумма чисел равна 144, а одно из чисел 95, значит, чтобы найти второе число, необходимо из суммы вычесть другое число, то есть из 144 вычтем 95.
144
95
49
Пишу (единицы под единицами, десятки под десятками):
144-95.
Вычитаем единицы: из 4 единиц нельзя вычесть 5 единиц, поэтому возьмём из 4 десятков 1 десяток, то есть 10 единиц (для того, чтобы не забыть, ставим точку над цифрой 4). 10+4=14.
Вычтем: 14-5=9. Пишу 9 под единицами.
Вычитаем десятки: было 4 дес., но после того, как 1 дес. заняли при вычитании ед., осталось 3 дес. Из 3 дес. нельзя вычесть 9 дес., поэтому возьмём из 1 сот. 1 сотню, то есть 10 десятков (для того, чтобы не забыть, ставим точку над цифрой 1). 10+3=13.
Вычтем: 13-9=4. Пишем 4 под десятками.
Была 1 сот., но после того, как 1 сот. заняли при вычитании дес., осталось 0 сотен. 0 под высшим разрядом принято не писать.
Читаем ответ: 49.
Значит, другое число равно 49.
Ответ: 49.
4.
Запишем краткое условие задачи.
1 день - 26 км
2 день - 35 км
3 день - 33 км
4 день - 30 км
Сколько в среднем туристы проходили в день?
Зная, сколько туристы пройдут за все четыре дня, можно найти среднее арифметическое и это будет средним расстоянием, которое они проходили в день.
Для этого необходимо найти, сколько туристы прошли за все четыре дня. После этого необходимо это расстояние разделить на количество дней (4).
26+35+33+30=(26+35)+(33+30)=61+63=124 (км) – прошли туристы за четыре дня.
124
4
12 31
4
4
0
Пишем: 124:4.
Первое неполное делимое – 12 десятков. Значит, в частном будет 2 цифры.
Делю десятки: разделю 12 на 4, получу 3 – столько десятков будет в частном.
Умножу 4 на 3, получу 12 – столько десятков разделили.
Вычту: 12-12=0 – десятки разделили все.
Делю единицы: разделю 4 на 4, получу 1 – столько единиц будет в частном.
Умножу 4 на 1, получу 4 – столько единиц разделили.
Вычту: 4-4=0 – единицы разделили все.
Читаю ответ: 31.
Значит, в среднем туристы проходили 31 км в день.
Ответ: 31 км.
5.
1) Вспомним, сколько дециметров в метре: 1 м=10 дм.
1 м2 получен умножением 1 м на 1 м. Значит, чтобы выразить эту величину в дециметрах, необходимо 10 дм умножить на 10 дм.
Тогда, 10•10=100 (?дм?^2) - в 1 м2.
2) Известно, что 1 м^2=100 ?дм?^2.
Тогда, 3 м^2=3•1 м^2=3•100 ?дм?^2=300 ?дм?^2.
Тогда, 6 м^2=6•1 м^2=6•100 ?дм?^2=600 ?дм?^2.
Тогда, 8 м^2=8•1 м^2=8•100 ?дм?^2=800 ?дм?^2.
Тогда, 10 м^2=10•1 м^2=10•100 ?дм?^2=1 000 ?дм?^2.
6.
Действия в числовых выражениях выполняются в следующем порядке:
1. действия, записанные в скобках;
2. умножение и деление;
3. сложение и вычитание.
1 2 5 3 4
(68+49)•4-117•5:9=117•4-117•5:9=
=468-117•5:9=468-585:9=468-65=403
117
4
468
Пишу: 117•4.
Умножаю единицы: 7•4=28. 28 ед. – это 2 дес. 8 единиц; пишу 8 под единицами, а 2 десятка запомню и прибавлю к десяткам.
Умножаю десятки: 1•4=4, да ещё 2.
4+2=6. Пишу 6 под десятками.
Умножаю сотни: 1•4=4. Пишу 4 под сотнями.
Читаю ответ: 468.
117
5
585
Пишу: 117•5.
Умножаю единицы: 7•5=35. 35 ед. – это 3 дес. 5 единиц; пишу 5 под единицами, а 3 десятка запомню и прибавлю к десяткам.
Умножаю десятки: 1•5=5, да ещё 3.
5+3=8. Пишу 8 под десятками.
Умножаю сотни: 1•5=5. Пишу 5 под сотнями.
Читаю ответ: 585.
585
9
54 65
45
45
0
Пишем: 585:9.
Первое неполное делимое – 58 десятков. Значит, в частном будет 2 цифры.
Делю десятки: разделю 58 на 9, получу 6 – столько десятков будет в частном.
Умножу 9 на 6, получу 54 – столько десятков разделили.
Вычту: 58-54=4 – столько десятков осталось разделить.
Делю единицы: 4 десятка 5 единиц – это 45 единиц.
Разделю 45 на 9, получу 5 – столько единиц будет в частном.
Умножу 9 на 5, получу 45 – столько единиц разделили.
Вычту: 45-45=0 – единицы разделили все.
Читаю ответ: 65.
1 2 5 3 4
(187+369) :4+124•6:8=556:4+124•6:8=
=139+124•6:8=139+744:8=139+93=232
187
369
556
Пишу (единицы под единицами, десятки под десятками, сотни под сотнями): 187+369.
Складываем единицы: 7+9=16. 16 ед. – это 1 дес. 6 ед.; пишу 6 под единицами, а 1 десяток запомню и прибавлю к десяткам.
Складываем десятки: 8+6=14, да ещё 1.
14+1=15. 15 десятков – это 1 сотня 5 десятков; пишу 5 под десятками, а 1 сотню запомню и прибавлю к сотням.
Складываем сотни: 1+3=4, да ещё 1.
4+1=5. Пишу 5 под сотнями.
Читаю ответ: 556.
556
4
4 139
15
12
36
36
0
Пишем: 556:4.
Первое неполное делимое – 5 сотен. Значит, в частном будет 3 цифры.
Делю сотни: разделю 5 на 4, получу 1 – столько сотен будет в частном.
Умножу 4 на 1, получу 4 – столько сотен разделили.
Вычту: 5-4=1 – столько сотен осталось разделить.
Делю десятки: 1 сотня 5 десятков – это 15 десятков.
Разделю 15 на 4, получу 3 – столько десятков будет в частном.
Умножу 4 на 3, получу 12 – столько десятков разделили.
Вычту: 15-12=3 – столько десятков осталось разделить.
Делю единицы: 3 десятка 6 единиц – это 36 единиц.
Разделю 36 на 4, получу 9 – столько единиц будет в частном.
Умножу 4 на 9, получу 36 – столько единиц разделили.
Вычту: 36-36=0 – единицы разделили все.
Читаю ответ: 139.
124
6
744
Пишу: 124•6.
Умножаю единицы: 4•6=24. 24 ед. – это 2 дес. 4 ед.; пишу 4 под единицами, а 2 десятка запомню и прибавлю к десяткам.
Умножаю десятки: 2•6=12, да ещё 2.
12+2=14. 14 десятков – это 1 сотня 4 десятка; пишу 4 под десятками, а 1 сотню запомню и прибавлю к сотням.
Умножаю сотни: 1•6=6, да ещё 1.
6+1=7. Пишу 7 под сотнями.
Читаю ответ: 744.
744
8
72 93
24
24
0
Пишем: 744:8.
Первое неполное делимое – 74 десятка. Значит, в частном будет 2 цифры.
Делю десятки: разделю 74 на 8, получу 9 – столько десятков будет в частном.
Умножу 8 на 9, получу 72 – столько десятков разделили.
Вычту: 74-72=2 – столько десятков осталось разделить.
Делю единицы: 2 десятка 4 единицы – это 24 единицы.
Разделю 24 на 8, получу 3 – столько единиц будет в частном.
Умножу 8 на 3, получу 24 – столько единиц разделили.
Вычту: 24-24=0 – единицы разделили все.
Читаю ответ: 93.
139
93
232
Пишу (единицы под единицами, десятки под десятками):
139+93.
Складываем единицы: 9+3=12. 12 ед. – это 1 дес. 2 ед.; пишу 2 под единицами, а 1 десяток запомню и прибавлю к десяткам.
Складываем десятки: 3+9=12, да ещё 1.
12+1=13. 13 десятков – это 1 сотня 3 десятка; пишу 3 под десятками, а 1 сотню запомню и прибавлю к сотням.
Сотен 1, да ещё 1. 1+1=2. Пишу 2 под сотнями.
Читаю ответ: 232.
1 3 5 2 4
(76+58)•3+(218+247) :5=134•3+(218+247) :5=
=134•3+465:5=402+465:5=402+93=495
218
247
465
Пишу (единицы под единицами, десятки под десятками, сотни под сотнями): 218+247.
Складываем единицы: 8+7=15. 15 ед. – это 1 дес. 5 ед.; пишу 5 под единицами, а 1 десяток запомню и прибавлю к десяткам.
Складываем десятки: 1+4=5, да ещё 1.
5+1=6. Пишу 6 под десятками.
Складываем сотни: 2+2=4. Пишу 4 под сотнями.
Читаю ответ: 465.
134
3
402
Пишу: 134•3.
Умножаю единицы: 4•3=12. 12 ед. – это 1 дес. 2 ед.; пишу 2 под единицами, а 1 десяток запомню и прибавлю к десяткам.
Умножаю десятки: 3•3=9, да ещё 1.
9+1=10. 10 десятков – это 1 сотня 0 десятков; пишу 0 под десятками, а 1 сотню запомню и прибавлю к сотням.
Умножаю сотни: 1•3=3, да ещё 1.
3+1=4. Пишу 4 под сотнями.
Читаю ответ: 402.
465
5
45 93
15
15
0
Пишем: 465:5.
Первое неполное делимое – 46 десятков. Значит, в частном будет 2 цифры.
Делю десятки: разделю 46 на 5, получу 9 – столько десятков будет в частном.
Умножу 5 на 9, получу 45 – столько десятков разделили.
Вычту: 46-45=1 – столько десятков осталось разделить.
Делю единицы: 1 десяток 5 единиц – это 15 единиц.
Разделю 15 на 5, получу 3 – столько единиц будет в частном.
Умножу 5 на 3, получу 15 – столько единиц разделили.
Вычту: 15-15=0 – единицы разделили все.
Читаю ответ: 93.
1 2 5 3 4
(389+276) :7-135•4:6=665:7-135•4:6=
=95-135•4:6=95-540:6=95-90=5
389
276
665
Пишу (единицы под единицами, десятки под десятками, сотни под сотнями): 389+276.
Складываем единицы: 9+6=15. 15 ед. – это 1 дес. 5 ед.; пишу 5 под единицами, а 1 десяток запомню и прибавлю к десяткам.
Складываем десятки: 8+7=15, да ещё 1.
15+1=16. 16 десятков – это 1 сотня 6 десятков; пишу 6 под десятками, а 1 сотню запомню и прибавлю к сотням.
Складываем сотни: 3+2=5, да ещё 1.
5+1=6. Пишу 6 под сотнями.
Читаю ответ: 665.
665
7
63 95
35
35
0
Пишем: 665:7.
Первое неполное делимое – 66 десятков. Значит, в частном будет 2 цифры.
Делю десятки: разделю 66 на 7, получу 9 – столько десятков будет в частном.
Умножу 7 на 9, получу 63 – столько десятков разделили.
Вычту: 66-63=3 – столько десятков осталось разделить.
Делю единицы: 3 десятка 5 единиц – это 35 единиц.
Разделю 35 на 7, получу 5 – столько единиц будет в частном.
Умножу 7 на 5, получу 35 – столько единиц разделили.
Вычту: 35-35=0 – единицы разделили все.
Читаю ответ: 95.
135
4
540
Пишу: 135•4.
Умножаю единицы: 5•4=20. 20 ед. – это 2 дес. 0 единиц; пишу 0 под единицами, а 2 десятка запомню и прибавлю к десяткам.
Умножаю десятки: 3•4=12, да ещё 2.
12+2=14. 14 десятков – это 1 сотня 4 десятка; пишу 4 под десятками, а 1 сотню запомню и прибавлю к сотням.
Умножаю сотни: 1•4=4, да ещё 1.
4+1=5. Пишу 5 под сотнями.
Читаю ответ: 540.
7.
Запишем краткое условие задачи.
Вагоны Количество Пассажиры
Купейные 5 в среднем 36
Плацкартные 9 в среднем 54
Средним арифметическим нескольких чисел является число, равное частному от деления суммы этих чисел на их количество.
Для того, чтобы найти, сколько пассажиров в купейном вагоне, необходимо 36 умножить на 5.
36
5
180
Пишу: 36•5.
Умножаю единицы: 6•5=30. 30 ед. – это 3 дес. 0 единиц; пишу 0 под единицами, а 3 десятка запомню и прибавлю к десяткам.
Умножаю десятки: 3•5=15, да ещё 3.
15+3=18. 18 десятков – это 1 сотня 8 десятков; пишу 8 под десятками, а 1 сотню пишу под сотнями, так как других сотен для умножения нет.
Читаю ответ: 180.
Значит, 180 пассажиров едет в купейном вагоне.
Для того, чтобы найти, сколько пассажиров в плацкартном вагоне, необходимо 54 умножить на 9.
54
9
486
Пишу: 54•9.
Умножаю единицы: 4•9=36. 36 ед. – это 3 дес. 6 единиц; пишу 6 под единицами, а 3 десятка запомню и прибавлю к десяткам.
Умножаю десятки: 5•9=45, да ещё 3.
45+3=48. 48 десятков – это 4 сотни 8 десятков; пишу 8 под десятками, а 4 сотни пишу под сотнями, так как других сотен для умножения нет.
Читаю ответ: 486.
Значит, 486 пассажиров едет в плацкартном вагоне.
Для того, чтобы найти, сколько всего было пассажиров, необходимо к количеству пассажиров из купейных вагонов, прибавить количество пассажиров из плацкартных вагонов.
180+486=666
Значит, всего в поезде было 666 пассажиров.
Ответ: 666 пассажиров.
Похожие решебники
Популярные решебники 4 класс Все решебники
*К сожалению, временные проблемы с публикацией комментариев с мобильных устройств.