Упр.436 Часть 1 ГДЗ Моро Бантова 4 класс (Математика)
Решение #1
Решение #2

Рассмотрим вариант решения задания из учебника Моро, Бантова, Бельтюкова 4 класс, Просвещение:
436. Составь уравнения и реши их.
1) Произведение задуманного числа и числа 8 равно разности чисел 11 288 и 2 920.
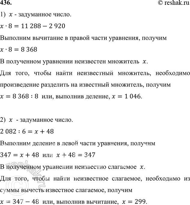
x - задуманное число.
x•8=11 288-2 920
Выполним вычитание в правой части уравнения, получим
x•8=8 368
В полученном уравнении неизвестен множитель x.
Для того, чтобы найти неизвестный множитель, необходимо произведение разделить на известный множитель, получим
x=8 368:8 или, выполнив деление, x=1 046.
2) Частное чисел 2 082 и 6 равно сумме задуманного числа и числа 48.
x - задуманное число.
2 082:6=x+48
Выполним деление в левой части уравнения, получим
347=x+48 или x+48=347
В полученном уравнении неизвестно слагаемое x.
Для того, чтобы найти неизвестное слагаемое, необходимо из суммы вычесть известное слагаемое, получим
x=347-48 или, выполнив вычитание, x=299.
Похожие решебники
Популярные решебники 4 класс Все решебники
*К сожалению, временные проблемы с публикацией комментариев с мобильных устройств.