Упр.169 Часть 1 ГДЗ Быстрова Кибирева 9 класс (Русский язык)
Решение #1

Рассмотрим вариант решения задания из учебника Быстрова, Кибирева 9 класс, Русское слово:
169 1. Спишите предложения, расставляя знаки препинания. Определите, к чему относится придаточная часть. Подчеркните грамматические основы предложений.
1) В пути не каждый сразу понимает что жизнь не тульский пряник нс калач. (В. Солоухин) 2) Он заговорил о том что всем давно уже известно. {А. Чехов) 3) И врагу никогда не добиться чтоб склонилась твоя голова дорогая моя столица золотая моя Москва3! (М. Лисянский) 4) И мы вспоминаем с какой простотой с какою надеждой и страстью искали меж звёздочек в грозди густой пятилепестковое «счастье». (С. Маршак) о) Мне хочется услышать как шепчутся бледно-жёлтые ароматно-блестящие и ещё маленькие листья моей берёзы. (М. Пришвин) 6) Он сказал
это и почувствовал как у него холодеет лицо. (К. Паустовский)
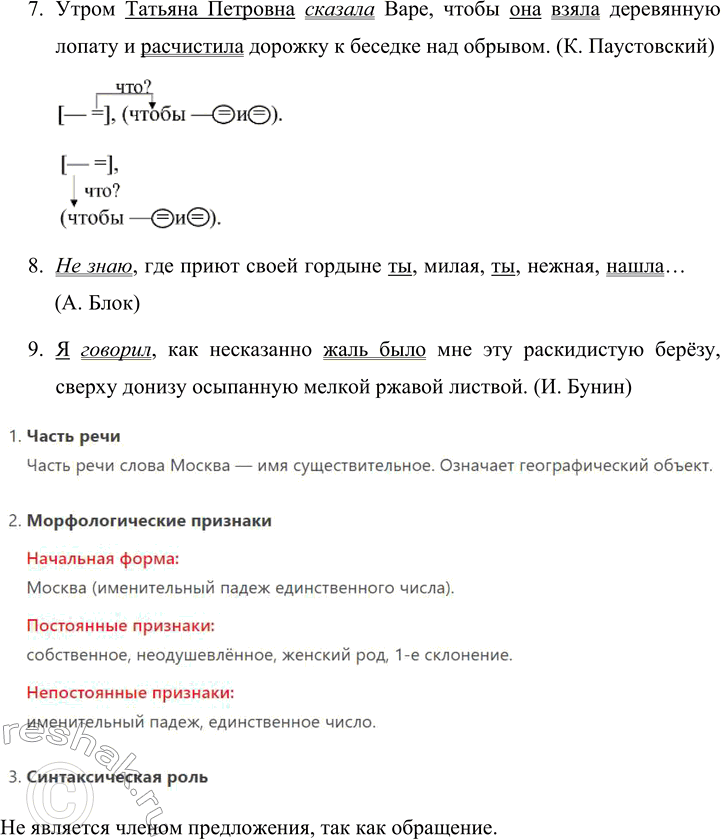
7) Утром Татьяна Петровна сказала Варе чтобы она взяла деревянную лопату и расчистила дорожку к беседке над обрывом. (К. Паустовский) 8) Не знаю где приют своей гордыне ты милая ты нежная нашла... (А Блок) 9) Я говорил как несказанно жаль было мне эту раскидистую берёзу сверху донизу осыпанную мелкой ржавой листвой.1 (И. Бунин)
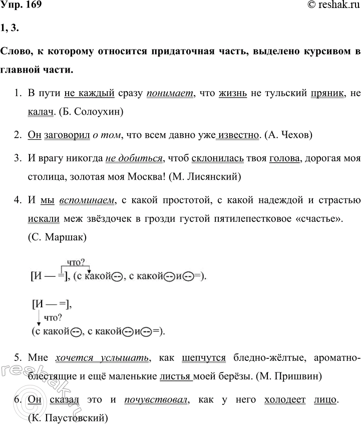
3. Постройте горизонтальную и вертикальную схемы предложений 4 и 7.
Слово, к которому относится придаточная часть, выделено курсивом в главной части.
1. В пути не каждый сразу понимает, что жизнь не тульский пряник, не калач. (Б. Солоухин)
2. Он заговорил о том, что всем давно уже известно. (А. Чехов)
3. И врагу никогда не добиться, чтоб склонилась твоя голова, дорогая моя столица, золотая моя Москва! (М. Лисянский)
4. И мы вспоминаем, с какой простотой, с какой надеждой и страстью искали меж звёздочек в грозди густой пятилепестковое «счастье». (С. Маршак)
5. Мне хочется услышать, как шепчутся бледно-жёлтые, ароматно-блестящие и ещё маленькие листья моей берёзы. (М. Пришвин)
6. Он сказал это и почувствовал, как у него холодеет лицо. (К. Паустовский)
7. Утром Татьяна Петровна сказала Варе, чтобы она взяла деревянную лопату и расчистила дорожку к беседке над обрывом. (К. Паустовский)
8. Не знаю, где приют своей гордыне ты, милая, ты, нежная, нашла… (А. Блок)
9. Я говорил, как несказанно жаль было мне эту раскидистую берёзу, сверху донизу осыпанную мелкой ржавой листвой. (И. Бунин)
Не является членом предложения, так как обращение.
1) Я говорил, 2) как несказанно жаль было мне эту раскидистую берёзу, сверху донизу осыпанную мелкой ржавой листвой.
Предложение по цели высказывания повествовательное, по эмоциональной окраске — невосклицательное.
Первая грамматическая основа — я говорил.
Подлежащее "я" выражено личным местоимением в форме единственного числа, именительного падежа; простое глагольное сказуемое "говорил" выражено глаголом в форме прошедшего времени, изъявительного наклонения, единственного числа, мужского рода.
Вторая грамматическая основа — жаль было.
Составное именное сказуемое "жаль было" выражено глаголом-связкой в форме прошедшего времени, изъявительного наклонения, единственного числа, среднего рода и словом категории состояния.
В предложении две грамматические основы (две части), значит, оно сложное.
Части предложения соединяются союзным словом "как", следовательно, предложение сложноподчинённое.
Первая часть является главной, вторая часть является придаточной.
Придаточная часть относится к слову "говорил" в главной части, отвечает на вопрос "что?", значит, это сложноподчинённое предложение с придаточным изъяснительным.
Придаточная часть находится после главной, отделяется от неё запятой.
Схема предложения: [— =], (как =).
Главная часть «Я говорил» — предложение простое, двусоставное, полное, нераспространённое, неосложнённое.
Придаточная часть «как несказанно жаль было мне эту раскидистую берёзу, сверху донизу осыпанную мелкой ржавой листвой» — предложение простое, двусоставное, распространённое, полное, осложнено причастным оборотом.
2. Как вы понимаете смысл предложения 1? Назовите метафоры в этом предложении.
Смысл предложения 1 заключается в том, что порой не все люди понимают, что в жизни могут быть сложности.
Метафоры в этом предложении: в пути; не тульский пряник, не калач.
4. Объясните правописание выделенных слов.
Пятилепестковое (пять; пишется слитно, так как первая часть образована от числительного; слов.), бледно-жёлтые (оттенок цвета, поэтому пишется через дефис; желтеть), ароматно-блестящие (запомнить; другие качества такие как слуховые или вкусовые, поэтому пишется через дефис; чередование корней блест-блист, после корня суффикс ЯЩ, поэтому в корне Е).
5. Поставьте ударение в слове несказанно. Выполните словообразовательный разбор этого слова.
Несказанно < несказанн(ый) + -о (суффиксальный способ).
6. Найдите однокоренные слова в предложениях 5 и 9. Проведите морфологический разбор этих слов. Чем они различаются?
Однокоренные слова в предложениях 5 и 9: листья, листвой.
Листья — множественное число от слова лист.
Листва — собирательное имя существительное.
7. Найдите в предложениях обращения. Какова их функция в речи?
Обращения: дорогая моя столица, золотая моя Москва; милая, нежная. Обращения выражают отношение автора к тому, к кому он обращается, а также используются для создания художественного образа.
Популярные решебники 9 класс Все решебники
*К сожалению, временные проблемы с публикацией комментариев с мобильных устройств.