Урок 10 Часть 1 ГДЗ Рабочая тетрадь Петерсон 4 класс (2023) (Математика)
Решение #1

Рассмотрим вариант решения задания из учебника Петерсон 4 класс, Просвещение:
1. Сделай оценку произведений:
а) 37 · 46 б) 153 · 24 в) 569 · 832
2. А = {3, 5, 9, 14, 23}. Перечисли элементы множества А, которые являются решениями неравенства 3 · х + 8 ? 35.
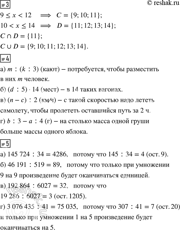
3. С - множество решений неравенства 9 ? х < 12, D - множество решений неравенства 10 < х ? 14. Запиши множества С и D. Найди их пересечение С?D и объединение C?D.
4. Составь выражения к задачам:
а) На теплоходе в 3 одинаковые каюты разместили поровну k человек. Сколько таких кают потребуется, чтобы разместить в них m человек?
б) В 5 одинаковых вагонах d мест. Сколько мест в 14 таких вагонах?
в) Самолёту надо пролететь всего n км. Он уже пролетел с км. С какой скоростью ему надо лететь, чтобы пролететь оставшийся путь за 2 часа?
г) Масса 4 одинаковых яблок равна а г, а масса 3 одинаковых груш - b г. На сколько граммов масса одной груши больше массы одного яблока?
5. Вставь пропущенные цифры, не выполняя вычислений. Проверь с помощью калькулятора.
а) 145 724 : 34 = _286 в) 192 864 : 6027 = _2
б) 46 191 : 519 = 8_ г) 3 076 435 : 41 = _503_
Похожие решебники
Популярные решебники 4 класс Все решебники
*К сожалению, временные проблемы с публикацией комментариев с мобильных устройств.