Урок 1 Часть 1 ГДЗ Рабочая тетрадь Петерсон 4 класс (2023) (Математика)
Решение #1

Рассмотрим вариант решения задания из учебника Петерсон 4 класс, Просвещение:
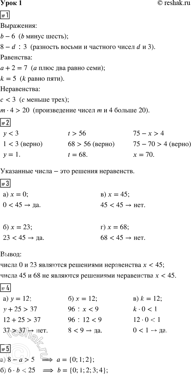
1. Прочитай записи. Подчеркни выражения одной чертой, равенства - двумя, а неравенства - волнистой линией.
а + 2 = 7 b - 6 с < 3 8 - d : 3 k = 5 m · 4 > 20
2. Что общего в записях? Укажи для каждого неравенства одно значение переменной, при котором это неравенство становится верным.
у < 3 t > 56 75 - х > 4
Как можно назвать указанные числа? Предложи свой вариант. Проверь себя по учебнику, стр. 3. Если нужно, исправь ошибки.
3. Какие из чисел 0, 23, 45, 68 являются решениями неравенства х < 45? Обоснуй свой ответ.
4. Определи, является ли число 12 решением данного неравенства? Зачеркни неверный ответ.
а) у + 25 > 37 б) 96 : х < 9 в) k · 0 < 1
5. Укажи, какие из чисел, принадлежащих N_0, являются решениями неравенства:
а) 8 - а > 5 в) с + 7 > 10
б) 6 · b < 25 г) d - 3 < 2
6. Прочитай условие задачи: «Длина участка прямоугольной формы 24 м, а ширина 8 м».
Запиши выражения для ответа на вопросы и найди их значения:
1) Во сколько раз длина участка больше ширины участка?
2) Чему равна площадь участка?
3) Чему равен периметр участка?
7. Прочитай задачу: «Саша купил 4 порции мороженого по цене 18 руб. и 8 конфет по цене 15 руб. Сколько сдачи он получил, если у него было первоначально 200 рублей?»
Заполни схему и реши задачу, отвечая на вопросы:
1) Сколько стоят 4 порции мороженого?
2) Сколько стоят 8 конфет?
3) Сколько стоит вся покупка?
4) Сколько денег осталось у Миши?
8. Реши задачу и подчеркни правильный ответ:
«За квадратный столик могут сесть 4 человека, по одному с каждой стороны. К празднику составили в ряд 7 таких столиков. Сколько человек могут сесть за этот длинный стол?»
(А) 14 (В) 16 (С) 21 (D) 24 (Е) 28
Похожие решебники
Популярные решебники 4 класс Все решебники
*К сожалению, временные проблемы с публикацией комментариев с мобильных устройств.