🔥ГДЗ под запретом?

Проверьте себя (стар) Пункт 37 ГДЗ Виленкин Жохов 5 класс Часть 2, Просвещение (Математика)

Решение #1 (Учебник 2020)

Изображение Проверьте себя (стар) Пункт 37 ГДЗ Виленкин Жохов 5 класс Часть 2, Просвещение
Дополнительное изображение

Рассмотрим вариант решения задания из учебника Виленкин, Жохов, Александрова 5 класс, Просвещение:
Проверочная работа № 1. Десятичная запись дробей
Запишите десятичную дробь:
1. Одна целая две десятых.
2. Ноль целых пятнадцать сотых.
3. Две целых восемь сотых.
4. Двенадцать целых двенадцать тысячных.
5. Ноль целых двадцать семь десятитысячных.
Верно ли высказывание (ответьте да или нет)?
6. Частное сорока двух и десяти равно четырём целым двум десятым.
7. Число 4,065 читают так: «четыре целых шестьдесят пять сотых».
8. Семь метров пять сантиметров равны семи целым пяти десятым метра.
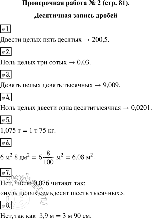
Проверочная работа № 2. Десятичная запись дробей
Запишите десятичную дробь:
1. Двести целых пять десятых.
2. Ноль целых три сотых.
3. Девять целых девять тысячных.
4. Ноль целых двести одна десятитысячная.
5. Выразите в тоннах и килограммах одну целую семьдесят пять тысячных тонны.
6. Выразите в квадратных метрах шесть квадратных метров восемь квадратных дециметров.
Верно ли высказывание (ответьте да или нет)?
7. Число 0,076 читают так: «ноль целых семьдесят шесть сотых».
8. Три целых девять десятых метра равны трём метрам девяти сантиметрам.

*Цитирирование задания со ссылкой на учебник производится исключительно в учебных целях для лучшего понимания разбора решения задания.
*К сожалению, временные проблемы с публикацией комментариев с мобильных устройств.