Это надо уметь Глава 6(стар учебник) ГДЗ Дорофеев Суворова 8 класс (Алгебра)
Решение #1

Рассмотрим вариант решения задания из учебника Дорофеев, Суворова, Бунимович 8 класс, Просвещение:
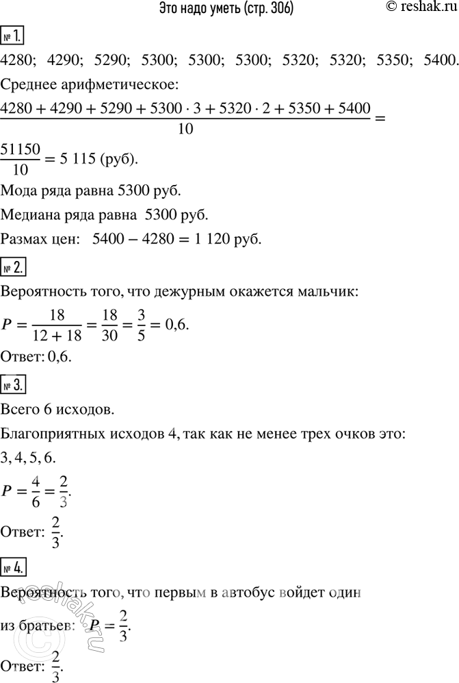
На заводе, выпустившем партию телефизоров новой марки, изучили, по каким ценам продают телевизоры этой серии в магазинах города. Получился следующий ряд данных: 5320 р., 5300 р., 4290 р., 5300 р., 5350 р, 4280 р., 5300 р., 5320 р., 5400 р., 5290 р.
Определите все средние и размах цен на телевизоры новой марки в магазинах города.
2. В классе учится 12 девочек и 18 мальчиков. По жребию выбирается один дежурный. Какова вероятность того, что дежурным окажется мальчик
3. Какова вероятность того, что при бросании правильного игрального кубика выпадет не менее трех очков
4. Два драта и их друг садятся в автобус. Найдите вероятность того, что первым в автобус войдет один из братьев.
Популярные решебники 8 класс Все решебники
*размещая тексты в комментариях ниже, вы автоматически соглашаетесь с пользовательским соглашением