Упр.888(стар учебник) ГДЗ Дорофеев Суворова 8 класс (Алгебра)
Решение #1

Рассмотрим вариант решения задания из учебника Дорофеев, Суворова, Бунимович 8 класс, Просвещение:
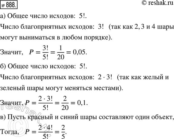
В урне находится 5 шаров: красный, желтый, синий, зеленый и белый. Их, не глядя, вынимают один за другим. Какова вероятность того, что:
а) первым будет вынут белый шар, а последним - зеленый;
б) сначала будут вынуты желтый и зеленый шары (в любом порядке);
в) красный и синий шары будут вынуты друг за другом (в любом порядке)
Популярные решебники 8 класс Все решебники
*К сожалению, временные проблемы с публикацией комментариев с мобильных устройств.