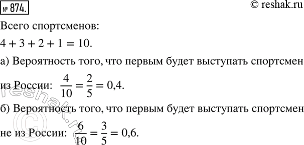
Упр.874(стар учебник) ГДЗ Дорофеев Суворова 8 класс (Алгебра)
Решение #1

Рассмотрим вариант решения задания из учебника Дорофеев, Суворова, Бунимович 8 класс, Просвещение:
В соревнованиях по прыжкам в длину участвуют 4 спортсмена из России, 3 из Белоруссии, 2 из Украины, 1 из Армении. Порядок, в котором они будут выступать, определяется жребием. Найдите вероятность того, что первым будет выступать:
а) спортсмен из России;
б) спортсмен не из России.
Популярные решебники 8 класс Все решебники
*размещая тексты в комментариях ниже, вы автоматически соглашаетесь с пользовательским соглашением