Упр.760(стар учебник) ГДЗ Дорофеев Суворова 9 класс (Алгебра)
Решение #1

Рассмотрим вариант решения задания из учебника Дорофеев, Суворова, Бунимович 9 класс, Просвещение:
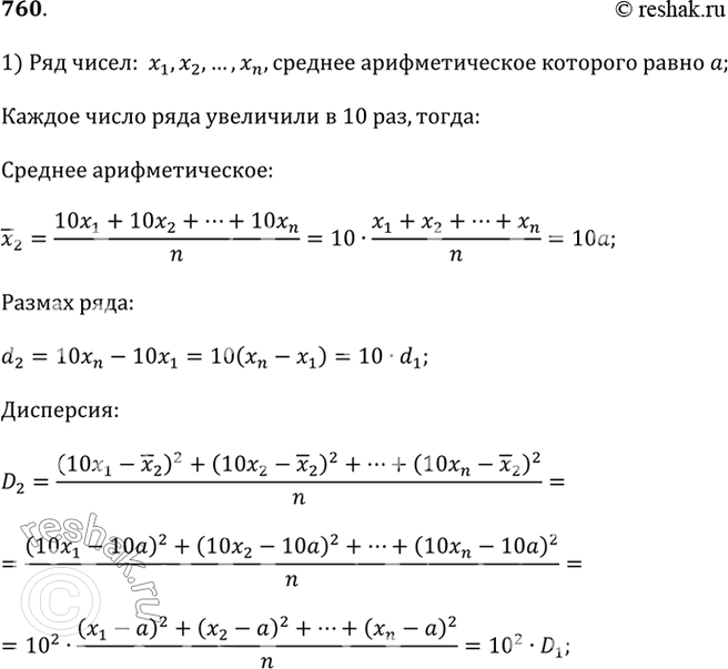
1) Дан ряд чисел: x_1, x_2, ..., x_n, среднее арифметическое которого равно a. Каждое число ряда увеличили в 10 раз. Как изменится его среднее арифметическое? Что произойдёт с размахом? с дисперсией? со стандартным отклонением?
2) Сформулируйте полученный результат в общем виде: «Если каждое число ряда умножить на одно и то же число k, то...»
3) Ответьте на вопрос задачи, используя утверждения из пункта 2:
Ребятам было поручено провести статистическое исследование роста одноклассников. Коля записал рост ребят в сантиметрах: 162; 181; 179; ..., а Оля — в метрах: 1,62; 1,81; 1,79; ... . Затем они подсчитали средний рост, дисперсию и стандартное отклонение. Коля получил соответственно 172, 16 и 4. Какие результаты получила Оля?
Популярные решебники 9 класс Все решебники
*К сожалению, временные проблемы с публикацией комментариев с мобильных устройств.