Упр.134(стар учебник) ГДЗ Дорофеев Суворова 9 класс (Алгебра)
Решение #1

Рассмотрим вариант решения задания из учебника Дорофеев, Суворова, Бунимович 9 класс, Просвещение:
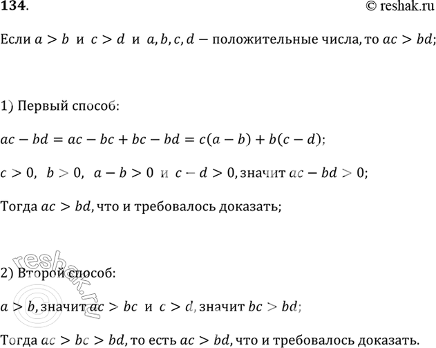
Докажите разными способами свойство неравенств: если а > b и с > d и a, b, c, d — числа положительные, то ас > bd.
Подсказка. Способ 1. Сравните разность ас - bd с нулём:
ас - bd = ас - bd + be - be = ... .
Способ 2. Воспользуйтесь свойством транзитивности неравенств.
Популярные решебники 9 класс Все решебники
*размещая тексты в комментариях ниже, вы автоматически соглашаетесь с пользовательским соглашением